ICX资讯网
2026孕期指南|糖尿病管理
尔蓝记笔记
2026-01-09 12:07:25
欢迎全文下载⏬
0
阅读:0
尔蓝记笔记
感谢大家的关注
作者最新文章
1
这个时代,拼的就是免疫力
2
2026孕期指南|糖尿病管理
3
满身班味的一定要看!
4
咖啡因研究:你一天喝多少杯?
5
镁|抗焦虑和助眠的研究
6
精华笔记|这些食物多吃会变蠢…
7
皮肤内调|有听过“肠道-大脑-皮肤轴”吗?
8
暨南大学|欢迎报读我的研究生
9
OMED|what is Sibo, how is it diagnosed
10
2025广东省营养学会临床营养实用技术培训班
热门分类
推荐
热榜
军事
NBA
体育
社会
明星八卦
娱乐
财经
科技
汽车
历史
国际
游戏
动漫
公益
搞笑
商业
互联网
数码
国际足球
房产
家居
时尚
科学探索
职场
育儿
股票
教育
影视
情感
热点
中国军情
武器
中国南海
中国足球
亚洲杯
科比
综合体育
CBA
投资
大咖秀
外汇
创业
风口
SUV
豪车
概念车
优惠
新能源
美国
欧洲
朝日韩
俄罗斯
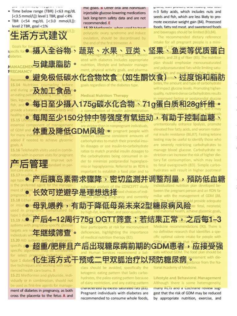
孕期
街拍
婚姻
正能量