ICX资讯网
女生买车正确思维,女生买车攻略
羊羽说车崽
2025-12-13 00:17:01
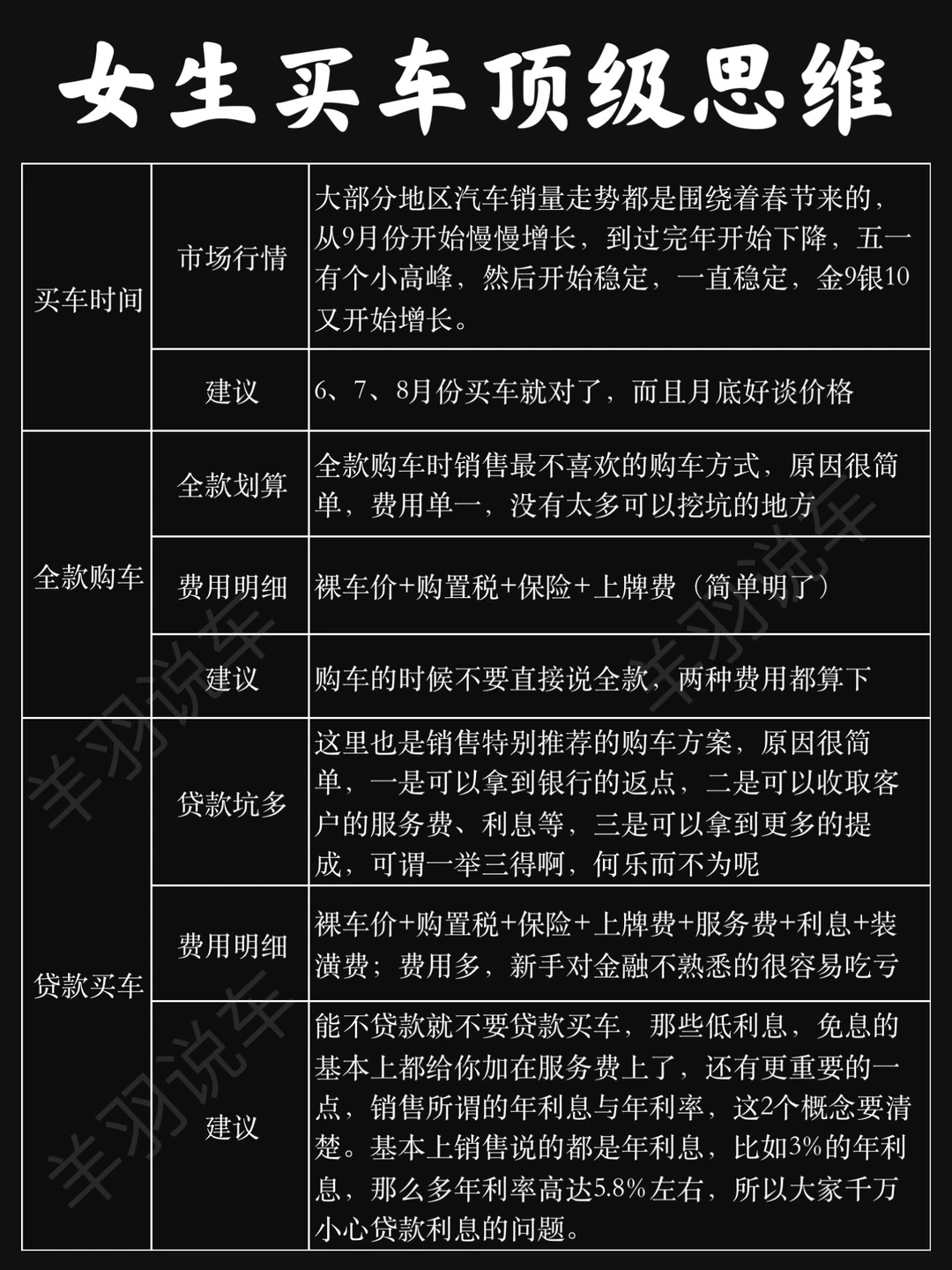
很多姐妹买车没有经验,一不小心就被坑了,所以,还是建议买车的姐妹,提前做好攻略! 1⃣️有关买车时间,什么时候买车比较划断 2⃣️有关全款买车和贷款买车的费用以及区别 3⃣️买车时如何和销售正确沟通,避免被当作一个小白来忽悠 4⃣️买车如何签合同,合同里面要写清楚哪些内容 5⃣️买车时谈什么赠品,越多越好 6⃣️买车后如何验车,这点很重要,千万要检查清楚再开走! 7⃣️提车时,要记得把哪些证件带走 你学会了吗?我是主页还有更多汽车知识,感谢你的喜欢。
0
阅读:2
猜你喜欢
听修车师傅一句劝,2025买车不纠结!1,美系车,选凯迪拉克T52,国产车,
【4评论】【9点赞】
美系车
国产车
凯迪拉克
修车
美女车模
鬼迷心窍科技迷
2025-11-20
别乱买车!2026年补贴测算表来了,看完再下单不吃亏!纠结年底冲新车还是等2
【3点赞】
购置税
未来制造者
2025-12-14
一年二箱油,买车的意义何在
【2点赞】
一只风筝
2025-12-12
如何看待中产家庭大学生买车?
【12评论】【6点赞】
大学生
MingZhC
2025-12-06
有些话其实只要听听就好,买车历来就是买新不买旧,不存在老款质量更好的问题。一位大
丰田凯美瑞
丰田汽车
懂车帝
凯美瑞
日系车
汽车零部件
2025-12-15
很多人买车对钱已经失去了概念,感觉买一台二十万的很容易。这二十万是我的积蓄,
饭桶聊车
2025-12-07
买过新车的朋友都知道,大部分车提车时,油箱都是亮着灯的,新提的油车开出店第一件事
【2点赞】
新能源
YYP颜宇鹏
2025-12-11
蔚来的垃圾电耗买车的时候说是双电机电耗高,我都准备了一个月换20次电了,结果电
【35评论】【8点赞】
蔚来
互联网汽车
国产车
芩听者
2025-12-12
羊羽说车崽
感谢大家的关注
作者最新文章
1
买车不带脑子的十大表现
2
突然发现,不会开车的人都有一个共性
3
如果汽车有段位,教女友认识汽车
4
教女朋友认识车标,车标大全
5
女生买车正确思维,女生买车攻略
6
为什么很多司机对加塞这么寸土不让
7
不会处理交通事故的九大表现
8
买车让我后悔的5件事,5年分期2年提前还清
9
如何看出一个人开车水平高低
10
新手不敢开车上路的10种表现
热门分类
推荐
热榜
军事
NBA
体育
社会
明星八卦
娱乐
财经
科技
汽车
历史
国际
游戏
动漫
公益
搞笑
商业
互联网
数码
国际足球
房产
家居
时尚
科学探索
职场
育儿
股票
教育
影视
情感
热点
中国军情
武器
中国南海
中国足球
亚洲杯
科比
综合体育
CBA
投资
大咖秀
外汇
创业
风口
SUV
豪车
概念车
优惠
新能源
美国
欧洲
朝日韩
俄罗斯
孕期
街拍
婚姻
正能量
汽车
TOP
1
好帅我说的是车
2
余承东官宣尚界首款轿跑明年上市鸿蒙智行年度直播带来了尚界的重要动态,不仅官宣
3
雷军说,“小米YU7凭借卓越的能耗管理,成为全场跑得最远的车型,而小米SU7是最
4
奔驰S也是好起来了,用上魔门塔Momenta了梅赛德斯-奔驰(Mercedes-
5
宾利慕尚粤B88888回梅州参加第七届世界客商大会的邹老板座驾。
6
图1:SUV新能源车销量前10图27:SUV燃油车销量前10有个很明显的答案:无
7
改的这么夸张,这是疼车嘛!
8
这就是娃王的中控区嘛!
9
最近发现这款纯电SUV是真戳家庭用户,身边好多人订,70天交付破2万太能打了。三
10
2026款吉利银河星舰7EM-i将于11月19日上市!搭载全新雷神AI电混2.
汽车
最新文章
1
这是一个严肃的话题,全国网约车加出租车从业者1300万人,说是第一大行业也不为过
2
如果你事业有成,你会选哪款座驾呢?
3
尊界S800一万台下线,70万级市场直接霸榜!从发布到达成仅用200天,这速
4
今年的车市基本上宣告大结局了!从前十一个月的销量来看,排名靠前的比亚迪、上汽、吉
5
首批L3自动驾驶车型品牌曝光一图看懂首批L3自动驾驶车型制表
6
销售直言不建议买35万玛莎拉蒂如果能接受贬值严重,后续维修配件价格昂贵的话,买一
7
哪家车企最用心做智能辅助驾驶呢?答案不是唯一,但比亚迪在智能辅助驾驶技术的研究上
8
比亚迪海洋双旗舰定名海豹08海狮08海洋网终于要走高端了。这件事其实比海豹08
9
Kimeraevo037豪车超跑
10
华为问界M5与M7的比较:1. 定位与空间:M5是中型5座SUV,溜背造型动