ICX资讯网
期末复习|六年级上册语文阅读理解答题步骤
鸭妮大过条
2026-01-13 18:04:38
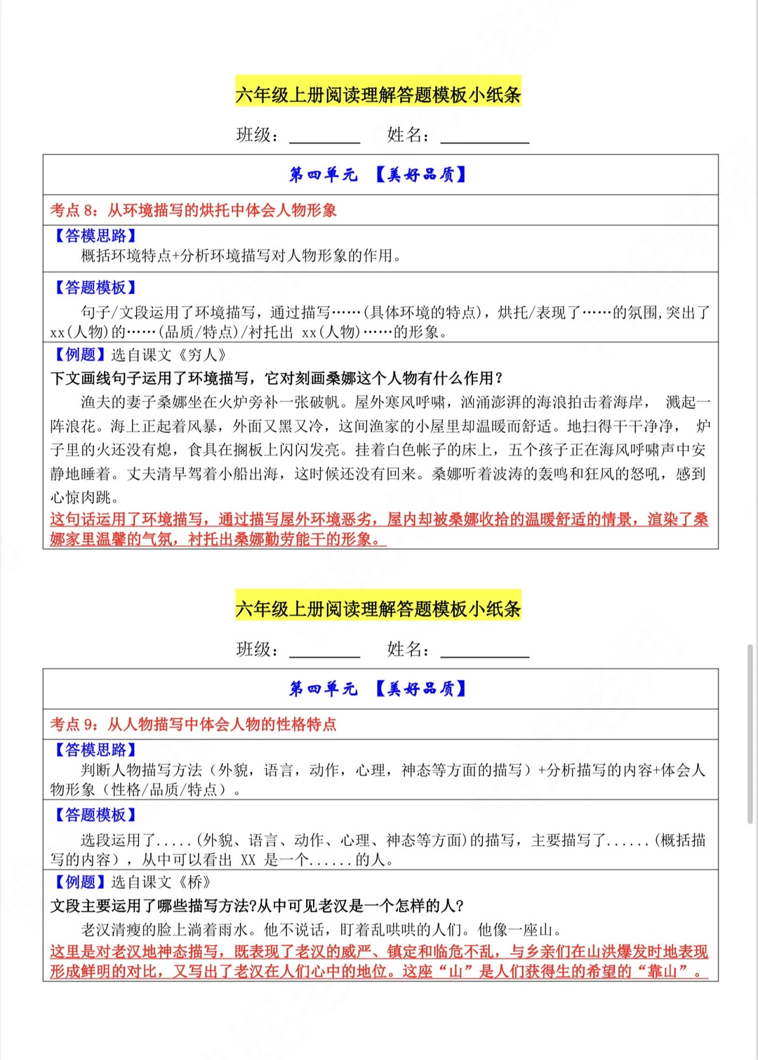
考前给孩子们详细地梳理了做阅读题的【答题技巧】 结合课本中八个单元的阅读考点 理清每个考点的【答题思路】和【答题模板】 其实只要方法用对,难度自然减半!帮助学生克服畏难心理!
0
阅读:2
鸭妮大过条
感谢大家的关注
作者最新文章
1
期末复习|六上语文期末必背内容【默写单】
2
关于鲁迅的【趣事儿】和【经典名言】分享
3
《我的伯父鲁迅先生》补充资料与小练笔(文件)
4
孩子们总能带给我意想不到的惊喜!
5
六上语文|《少年闰土》备课笔记及教学设计
6
六上语文期末复习|阅读理解答题专项练习
7
六上语文|《少年闰土》小练笔设计(含范文)
8
五上语文|人物特点、中心思想梳理(全册)
9
六上语文|“鲁迅专题”新情境试卷(含文件)
10
六上语文|《京剧趣谈》备课笔记与教学设计
热门分类
推荐
热榜
军事
NBA
体育
社会
明星八卦
娱乐
财经
科技
汽车
历史
国际
游戏
动漫
公益
搞笑
商业
互联网
数码
国际足球
房产
家居
时尚
科学探索
职场
育儿
股票
教育
影视
情感
热点
中国军情
武器
中国南海
中国足球
亚洲杯
科比
综合体育
CBA
投资
大咖秀
外汇
创业
风口
SUV
豪车
概念车
优惠
新能源
美国
欧洲
朝日韩
俄罗斯
孕期
街拍
婚姻
正能量