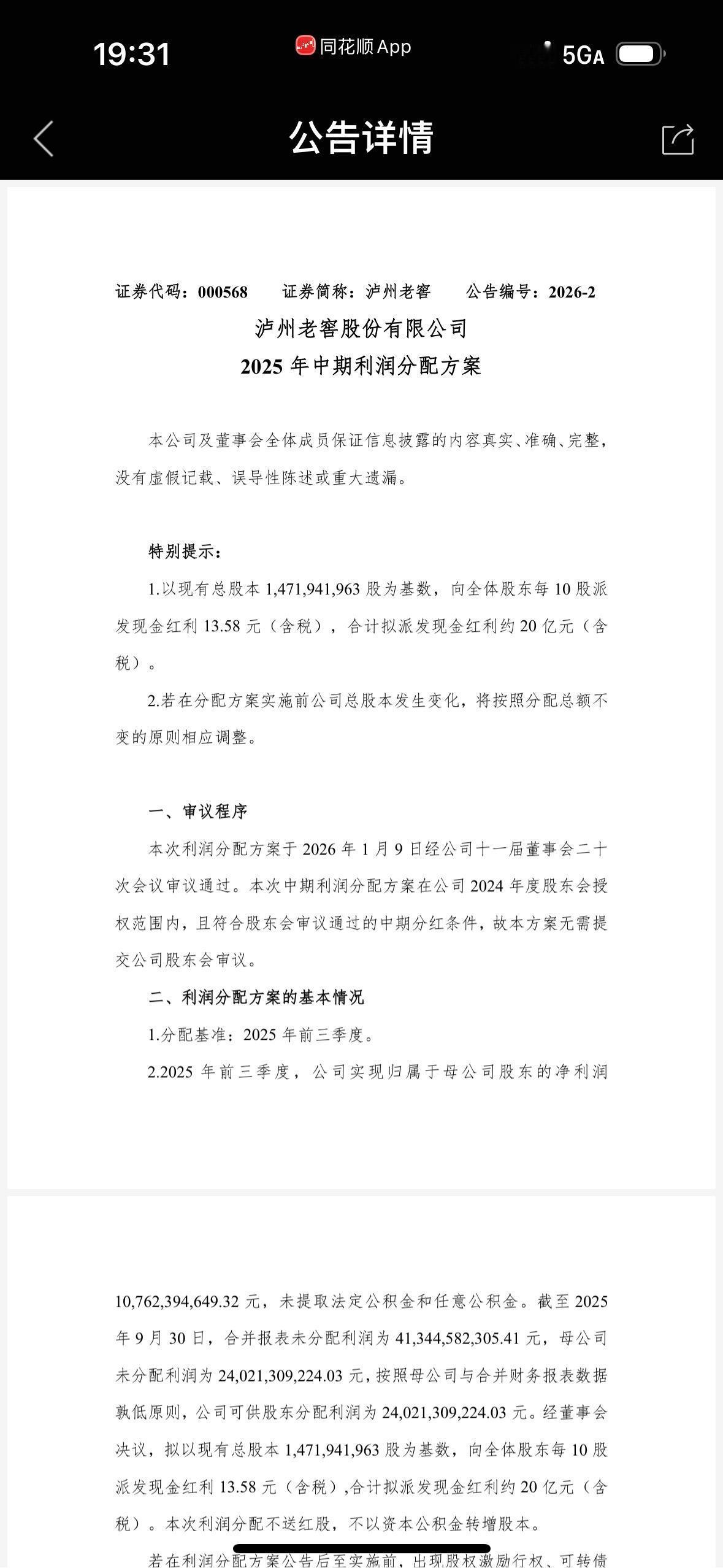
泸州老窖的中期分红算高吗? 公告称,拟每10股派发现金红利13.58元,合计约20亿元。 说实话分红有点儿低。按半年报净利润76.6亿元算,中期分红比例仅为26.1%。按前三季度净利润107.6亿元算,为18.5%,比例更低。 按照它的分红计划,今年全年的分红比例要达到70%。看来要在第二次分红时赶上来了。 这从侧面反映出,老窖的现金流是承压的,否则不会只分这么点儿。


泸州老窖的中期分红算高吗? 公告称,拟每10股派发现金红利13.58元,合计约20亿元。 说实话分红有点儿低。按半年报净利润76.6亿元算,中期分红比例仅为26.1%。按前三季度净利润107.6亿元算,为18.5%,比例更低。 按照它的分红计划,今年全年的分红比例要达到70%。看来要在第二次分红时赶上来了。 这从侧面反映出,老窖的现金流是承压的,否则不会只分这么点儿。


猜你喜欢
【29评论】【79点赞】
【2评论】【2点赞】
作者最新文章
热门分类
财经TOP
财经最新文章