ICX资讯网

上海引进帝的文章

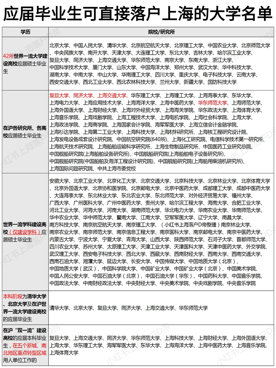
应届毕业生可直接落户上海的大学名单!

应届毕业生可直接落户上海的大学名单!

教育 2026-03-08 23:01

2026年留学生上海落户世界排名前100名大学

2026年留学生上海落户世界排名前100名大学

教育 2026-03-07 23:01

2026年【美国】世界排名前100名高校

2026年【美国】世界排名前100名高校

教育 2026-03-05 23:04

2026年这些上海落户方式,不用等7年!

2026年这些上海落户方式,不用等7年!

教育 2026-02-28 16:47

2026年【英国】世界排名前100大学名单

2026年【英国】世界排名前100大学名单

教育 2026-02-25 18:50

2026年世界排名前100名院校名单!

2026年世界排名前100名院校名单!

教育 2026-02-18 18:01

2026年!别错过落户上海!

2026年!别错过落户上海!

社会 2026-02-14 18:00

2026年硕士学历落户上海(方式超全)

2026年硕士学历落户上海(方式超全)

教育 2026-02-08 23:01

2026年度专业技术人员职业资格考试时间

2026年度专业技术人员职业资格考试时间

教育 2026-02-05 23:05

上海落户(夫妻投靠落户)所需材料

上海落户(夫妻投靠落户)所需材料

社会 2026-02-05 23:02

2026留学生上海落户的国外大学名单已更新

2026留学生上海落户的国外大学名单已更新

教育 2026-01-21 23:08

2025年上海社保又涨了!上海积分落户压力了

2025年上海社保又涨了!上海积分落户压力了

社会 2025-09-26 15:01

上海居转户攻略!

上海居转户攻略!

社会 2025-09-16 15:45

上海居转户:二级技师落户上海

上海居转户:二级技师落户上海

社会 2025-09-15 15:00

上海居转户:中级职称落户上海

上海居转户:中级职称落户上海

社会 2025-09-12 15:12

2025年上海落户,社保基数如何交?

2025年上海落户,社保基数如何交?

社会 2025-09-11 15:14

2025年留学生上海落户攻略!

2025年留学生上海落户攻略!

教育 2025-09-09 15:14

这些资格证书可以落户上海!

这些资格证书可以落户上海!

教育 2025-09-04 15:11

留学生落户上海:2025年荷兰前100大学名单

留学生落户上海:2025年荷兰前100大学名单

教育 2025-08-28 15:00

留学生落户上海:2025年德国前100大学名单

留学生落户上海:2025年德国前100大学名单

教育 2025-08-26 15:00
第一页 下一页
上海引进帝

上海引进帝

感谢大家的关注

热门分类

推荐 热榜 军事 NBA 体育 社会 明星八卦 娱乐 财经 科技 汽车 历史 国际 游戏 动漫 公益 搞笑 商业 互联网 数码 国际足球 房产 家居 时尚 科学探索 职场 育儿 股票 教育 影视 情感 热点 中国军情 武器 中国南海 中国足球 亚洲杯 科比 综合体育 CBA 投资 大咖秀 外汇 创业 风口 SUV 豪车 概念车 优惠 新能源 美国 欧洲 朝日韩 俄罗斯 孕期 街拍 婚姻 正能量

© CopyRight 2010-2026 ICX资讯网(icxsoft.com)

粤ICP备2023027345号 邮箱:181046773#qq.com

声明:部分文章摘自互联网,如有侵权,麻烦告知删除。