ICX资讯网
尔蓉说趣事的文章
爱泼斯坦案确有未经证实的食人指控爱泼斯坦事件让我想起李敖的经典名言:上流社会多是
国际
2026-02-06 23:06
快手被罚1.191亿元人民币不仅仅是快手,还有很多平台,倡导自私享乐,扭曲婚恋观
社会
2026-02-06 20:06
东莞两会直指教育投诉泛滥 近日,东莞两会期间,多名政协委员直指教育投诉泛滥,多头
教育
2026-02-06 18:09
男子把降压药掰开吃30分钟后昏迷这是典型的聪明反被聪明误!吃药不能跟吃饭一样,想
2026-02-06 14:07
家长举报家委会3年收10多万元班费在中国,家委会是个神奇的组织。家委会本来是家校
教育
2026-02-06 14:06
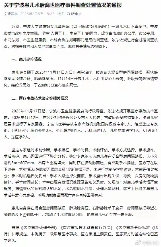
宁波患儿术后离世调查结果这个通报还是很详细的,把大家关心的问题都解答了。尽管悲剧
社会
2026-02-05 21:11
娇龙厅正式对外开放贺娇龙——全网唯一一个“落马”,却让全国人民牵挂和流泪的人民公
2026-02-05 21:11
人生弹指一挥间,还没品位出青春的味道,却已匆匆步入中年……
情感
2026-02-05 15:07
立陶宛承认对中国犯了巨大错误一个碗大点的地方,还真把自己当根葱,成天想着天大的事
国际
2026-02-05 14:09
取消中高考是早晚的事现行中高考制度确实有弊端,但我们又不得不承认目前最公平的选拔
教育
2026-02-05 10:06
2026春晚主持人阵容杨帆怎么又去分会场了?2024年,杨帆与刘心悦共同主持了央
娱乐
2026-02-05 09:04
贵州毕节4名教师被撤销高级职称 2月3日,贵州毕节市人社局发布撤销4名教师高级教
教育
2026-02-04 22:04
校长师德不合格认定将重启调查如果俩个人都是单身,又自由恋爱,扣“师德败坏”的帽子
教育
2026-02-04 22:04
超负荷的县城学校挤满了疲惫的师生60多个人把县城学校的教室挤得满满当当,后排的孩
教育
2026-02-04 20:04
记者卧底精神病医院许多病人无异常从潜入江西“豫章书院”揭露体罚黑幕,到卧底连锁餐
社会
2026-02-04 14:04
2026春晚主持人阵容依然是任鲁豫领衔,有他在全国观众放心,还有撒贝宁、尼格买提
娱乐
2026-02-04 14:04
韦东奕的“个人简历”仅4行字,高端的人才,往往用最简单的描述!热点观点
教育
2026-02-04 13:04
十五五首个中央一号文件来了2026年中央一号文件里,原则上不得从县乡借调工作人员
2026-02-04 12:05
72岁王健林低调现身贵州72岁的王健林,衣着单薄,身形消瘦,但腰杆依旧挺直。古稀
娱乐
2026-02-04 11:04
教师与副校长聚餐酒后坠亡这件事要有个明确区分,如果是工作时间,一定要严肃处理。如
教育
2026-02-03 23:04
第一页
下一页
尔蓉说趣事
感谢大家的关注
热门分类
推荐
热榜
军事
NBA
体育
社会
明星八卦
娱乐
财经
科技
汽车
历史
国际
游戏
动漫
公益
搞笑
商业
互联网
数码
国际足球
房产
家居
时尚
科学探索
职场
育儿
股票
教育
影视
情感
热点
中国军情
武器
中国南海
中国足球
亚洲杯
科比
综合体育
CBA
投资
大咖秀
外汇
创业
风口
SUV
豪车
概念车
优惠
新能源
美国
欧洲
朝日韩
俄罗斯
孕期
街拍
婚姻
正能量