ICX资讯网
羊羽说车崽的文章
女生第一辆车怎么选?
汽车
2025-12-02 00:03
提车时,销售很怕你检查这几个地方!
汽车
2025-09-28 20:07
10万左右家用轿车怎么选
汽车
2025-10-06 11:43
车险怎么买划算,车险怎么用,一次说清楚!
汽车
2025-12-02 00:03
新手女生判断车距,提升车感,开车变道
汽车
2025-10-05 13:49
不懂汽车,买车前需要了解什么?
汽车
2025-09-04 13:53
买车时,我说不想贷款,销售脸色马上就变了
汽车
2025-12-21 00:18
汽车又降价了!!
汽车
2025-12-09 00:08
新手验车流程,提车注意事项,避坑指南
汽车
2024-06-22 00:22
姐妹,买车别纠结了,不要把买车的事情复杂化
汽车
2025-12-19 00:18
买车千万别着急,车价又又又降了
汽车
2025-12-05 00:04
适合女生的纯电小车
汽车
2025-07-07 10:45
买车时,销售问贷款还是全款,该如何回答?
汽车
2025-11-30 00:06
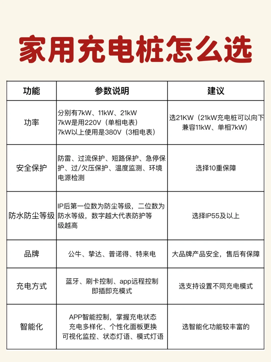
刚装完充电桩,按这些参数照着选就对了
汽车
2025-12-18 00:23
买车的姐妹先别急,汽车大降价才刚开始
汽车
2025-07-16 09:30
姐妹听劝,能全款千万不要贷款买车
汽车
2025-11-28 00:02
买车后才明白的事,也许这就是车的意义吧
汽车
2025-12-14 00:20
一图看懂汽车段位,如何区分汽车品牌等级
2024-06-26 06:47
刚提车,原来买车那么简单,新手女生买车避坑
汽车
2025-12-19 00:26
逼自己看完,你买车会很牛,新手女生买车避坑
汽车
2025-12-22 00:29
第一页
下一页
羊羽说车崽
感谢大家的关注
热门分类
推荐
热榜
军事
NBA
体育
社会
明星八卦
娱乐
财经
科技
汽车
历史
国际
游戏
动漫
公益
搞笑
商业
互联网
数码
国际足球
房产
家居
时尚
科学探索
职场
育儿
股票
教育
影视
情感
热点
中国军情
武器
中国南海
中国足球
亚洲杯
科比
综合体育
CBA
投资
大咖秀
外汇
创业
风口
SUV
豪车
概念车
优惠
新能源
美国
欧洲
朝日韩
俄罗斯
孕期
街拍
婚姻
正能量