ICX资讯网
逼自己看完,你买车会很牛,新手女生买车避坑
羊羽说车崽
2025-12-22 00:29:51
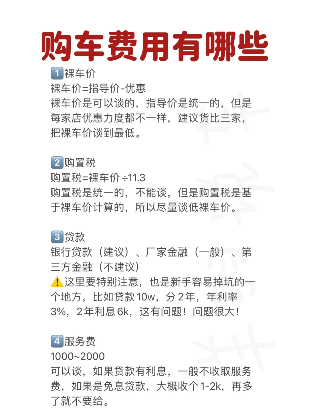
🚗准备买车的姐妹,给大家整理好了买车避坑的一些注意事项,看完再买车,你买车就厉害了! 买车的详细流程 买车的费用包含哪些 买车签合同注意事项
0
阅读:3
猜你喜欢
如何看待中产家庭大学生买车?
【12评论】【7点赞】
大学生
MingZhC
2025-12-06
别当冤大头!打飞的去海南买进口车捡便宜?90%的人栽在这5个坑!海南封关后,
【1点赞】
进口车
零关税
积极的乘风破浪的创作
2025-12-20
假如你去买车,这三位销售你会选择哪位和你对接沟通?
【12评论】【35点赞】
龚凯杰
2025-12-13
网友:奔驰不投诉,我当时就震惊了~~~~
奔驰
德系车
京城数码爷
2025-12-21
昨晚饭局,一位刚离职的广汽区域经理喝多了说,谁都没想到,广汽把昊铂和埃安合并运营
【18评论】【8点赞】
广汽集团
广汽埃安
国产车
克总评车
2025-12-20
我想起来,之前是不是也有一个博主买车,然后做各种测试,后来查无此人了?
梁强
说车酱
2025-12-10
倒车失误撞了销售的那位小米su7车主,极可能人要进去几年,并且承受巨额的赔款。
【16评论】
小米su7
小米汽车
猫眼报告
2025-12-21
我知道这不是方程豹的轿车。但昨天网上已经开传明年方程豹要推的轿车的名字和伪装车和
【1点赞】
方程豹
轿车
京枢
2025-12-20
羊羽说车崽
感谢大家的关注
作者最新文章
1
一图看懂油车电车区别,油车电车怎么选
2
汽车车标大全,汽车起步价,车标常识
3
姐妹,2024买车别纠结了,你想要的车车都在这
4
高速爆胎怎么办?正确处理方可安全
5
汽车空调怎么使用,如何正确设置汽车AC
6
学车的时候,驾校教练是懂阴阳人的,笑yue了
7
姐妹,倒车入库,遇到这种情况怎么办?
8
新手开车,总是感觉车比路宽,如何判断车宽
9
春节开长途回家,车子千万要检查这几个地方
10
奔驰车主加塞轻拍引擎盖,遇到路努症怎么办
热门分类
推荐
热榜
军事
NBA
体育
社会
明星八卦
娱乐
财经
科技
汽车
历史
国际
游戏
动漫
公益
搞笑
商业
互联网
数码
国际足球
房产
家居
时尚
科学探索
职场
育儿
股票
教育
影视
情感
热点
中国军情
武器
中国南海
中国足球
亚洲杯
科比
综合体育
CBA
投资
大咖秀
外汇
创业
风口
SUV
豪车
概念车
优惠
新能源
美国
欧洲
朝日韩
俄罗斯
孕期
街拍
婚姻
正能量
汽车
TOP
1
好帅我说的是车
2
余承东官宣尚界首款轿跑明年上市鸿蒙智行年度直播带来了尚界的重要动态,不仅官宣
3
雷军说,“小米YU7凭借卓越的能耗管理,成为全场跑得最远的车型,而小米SU7是最
4
奔驰S也是好起来了,用上魔门塔Momenta了梅赛德斯-奔驰(Mercedes-
5
宾利慕尚粤B88888回梅州参加第七届世界客商大会的邹老板座驾。
6
图1:SUV新能源车销量前10图27:SUV燃油车销量前10有个很明显的答案:无
7
改的这么夸张,这是疼车嘛!
8
这就是娃王的中控区嘛!
9
最近发现这款纯电SUV是真戳家庭用户,身边好多人订,70天交付破2万太能打了。三
10
你好,车企送你的沙发已到货,请注意查收!这确定不是恶搞吗?还真不是,送礼的不
汽车
最新文章
1
中期改款卡罗拉来了!直销价9.9万起售丰田卡罗拉今天中期改款卡罗拉通过直播的方式
2
2026春节选车三要素:1、不选纯电选混动,800V快充补能快,续航强,混动更
3
比亚迪大汉要来了预计明年一季度上市,定位要高于汉L了autolab大v聊车
4
2025年1-11月卖得最好的20辆车,和你想的不一样!此前两年,吉利在新能源销
5
哪个性价比更高呢
6
一个说车的,天天买车,很牛逼吗?我觉得一点都不牛逼。买车试车是我作为车评人的工作
7
插混车续航卷到200km+还不算,比亚迪居然把云辇C都下放到秦L了,这波属实是把
8
继新加坡、马来西亚之后,美国华人发声!美国华人称:中国人不要自以为是,现在连韩国
9
海南封关120多万卡宴只要60万冷知识:现在大陆的行情,保时捷卡宴入门也就70多
10
KoenigseggJeskoAttack在GREATS🔥大放异彩充满攻击