#宠粮之乡被曝用石粉掺假#【养宠市场乱象调查:宠粮掺石粉变“毒粮” 贩卖“星期宠”入刑仍难禁】#网红猫医疗事故牵出行业乱象#宠物,早已成为许多家庭的“毛孩子”。然而,随着宠物市场的快速发展,与之相关的乱象和争议却频频发生。
今年2月,深圳网红小猫“宽宽”因一起医疗事故不幸去世,牵动了无数爱宠人士的心。
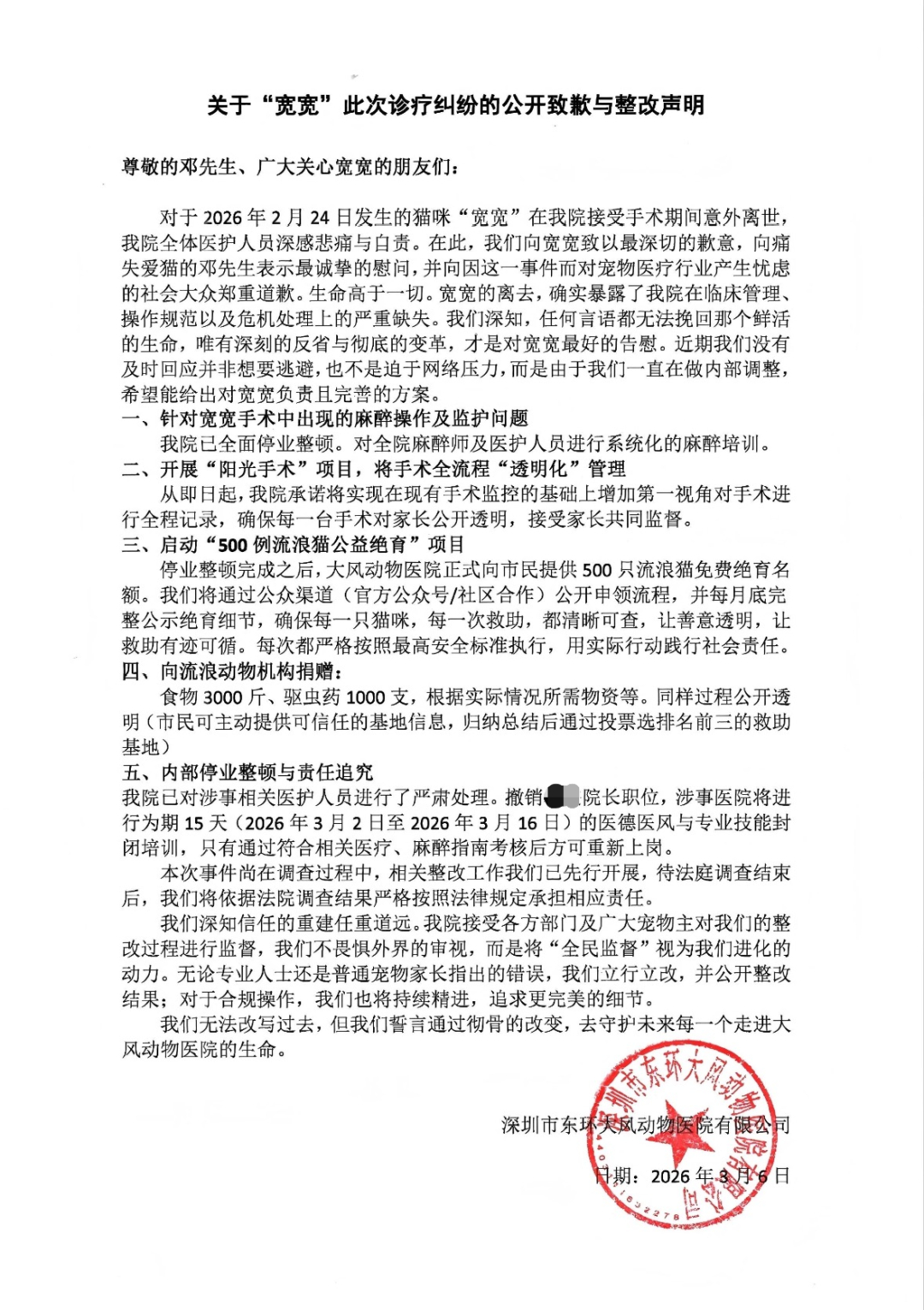
猫主人“邓峰萌萌摔肿了”发布消息,质疑“宽宽”的离世是因为深圳一宠物医院诊疗操作不当,导致猫在麻醉过程中意外身亡。日前,涉事医院发布了道歉与整改声明,表示医院已全面停业整顿,并撤销现任院长职务……
这场因医疗操作失范引发的悲剧,成为宠物医疗行业乱象的典型缩影。而这起备受关注的个案背后,折射出的更是整个宠物市场快速发展下的行业乱象愈来愈凸显。
业内人士指出,近年来我国宠物猫的数量已经逐渐超过宠物犬,“这几年猫经济其实发展非常快”。南都N视频记者调查发现,近年来黑猫投诉平台共收到关于猫咪的相关投诉数万条,不仅诊疗纠纷投诉占比居高不下,猫粮问题更成为养宠人维权的重点之一。
截至发稿前,黑猫投诉平台共收到猫粮相关投诉量逾20000条,其中质量问题投诉量超4000条。其中就有消费者投诉,在某电商平台购买低价猫粮,家中幼猫食用后导致营养不足,最终不幸死亡。
事实上,关于“毒猫粮”的公开报道,近年来可谓接连不断。早在2024年,央视就曾深度曝光被称为“宠物粮之乡”的河北邢台南和区的行业黑幕,包括使用劣质原料生产猫粮、虚标成分、篡改产地等。
一边是违规诊疗引发的悲剧,一边是劣质猫粮制造的伤害,这些案例揭开了宠物市场繁荣背后的乱象。从入口的食品到日常的医疗,从线上购宠到售后维权,养宠全流程究竟还藏着多少坑?
无疑,宠物市场的繁荣不应建立在“宠物遭罪、主人维权”的基础上。在315国际消费者权益日即将来临之际,南都N视频结合多方采访调查、黑猫投诉平台数据、媒体公开报道、典型司法案例等,深度总结和梳理以猫为主体的宠物市场八大乱象,涵盖食品、医疗、药品、平台监管等全领域,揭开宠物经济繁荣背后的行业疮疤,追问乱象背后的深层症结。网页链接








