不知道是不是错觉,总感觉比亚迪的闪充站跟一夜之间就建好的一样,这才刚发布没多久,连我老家这种三线城市都安排上了!效率有点高啊
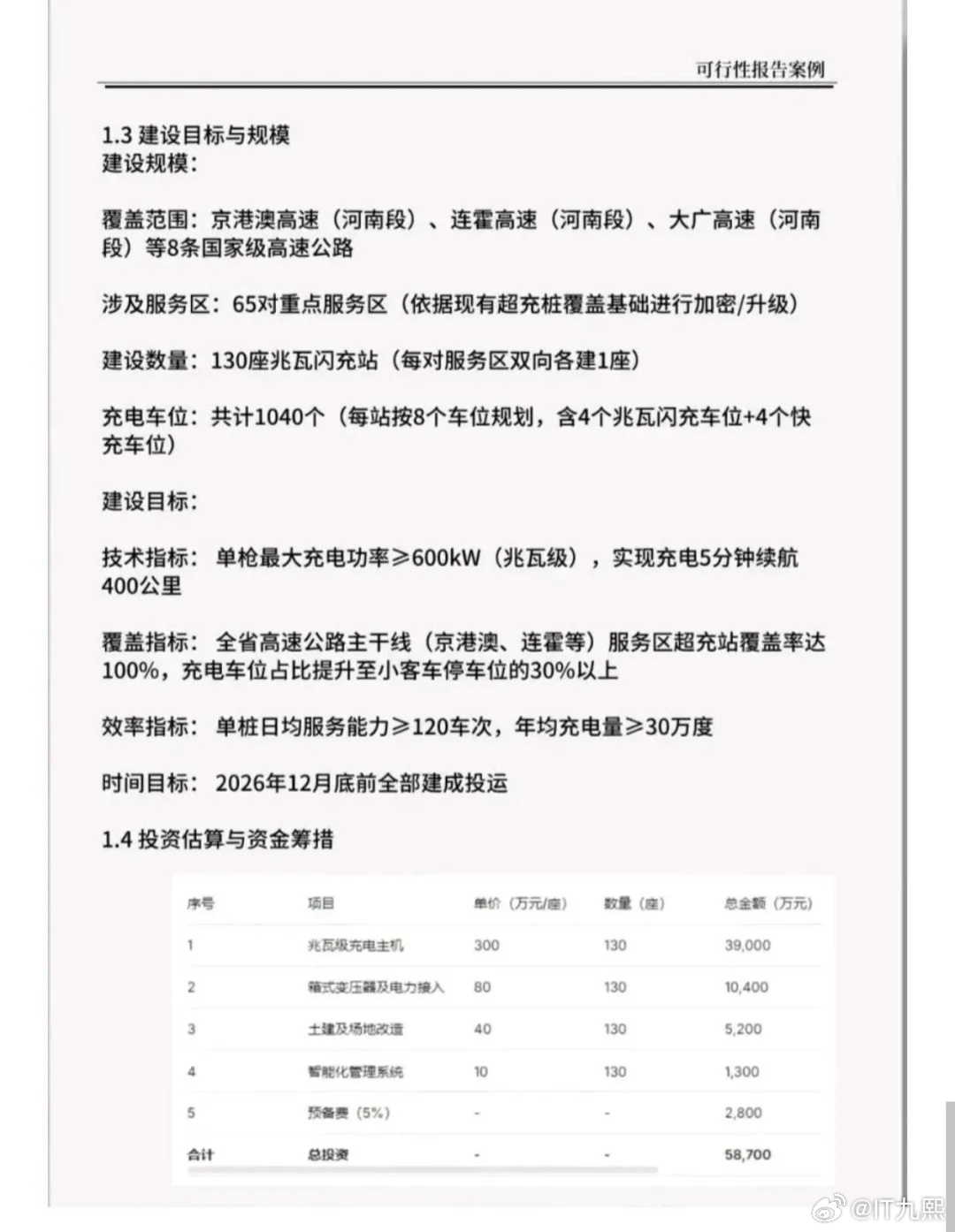
刚查了一下,3月9号比亚迪与河南交通集团,就河南高速闪充落地的事儿,进行了合作洽谈,谈妥后,规划将在河南省内总 65 个服务区建立比亚迪闪充站,双向 130 座闪充站!
3月5号,全国已建成4239座闪充站;截止3月10号,达到了5678座。短短四天,新增了1439座!河南作为第一个吃螃蟹的人,肯定占了不少,妥妥主力比亚迪新乡比亚迪闪充



不知道是不是错觉,总感觉比亚迪的闪充站跟一夜之间就建好的一样,这才刚发布没多久,连我老家这种三线城市都安排上了!效率有点高啊
刚查了一下,3月9号比亚迪与河南交通集团,就河南高速闪充落地的事儿,进行了合作洽谈,谈妥后,规划将在河南省内总 65 个服务区建立比亚迪闪充站,双向 130 座闪充站!
3月5号,全国已建成4239座闪充站;截止3月10号,达到了5678座。短短四天,新增了1439座!河南作为第一个吃螃蟹的人,肯定占了不少,妥妥主力比亚迪新乡比亚迪闪充



作者最新文章
热门分类
科技TOP
科技最新文章