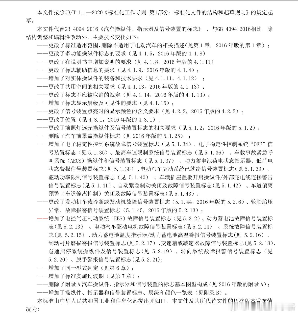
新能源极简内饰要被“整顿”了?
工信部公开征求《智能网联汽车 自动驾驶系统安全要求》等五项强制性国家标准的意见。
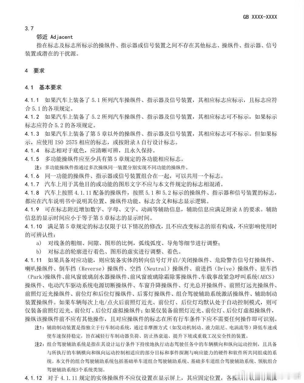
其中提出,包括转向、危险报警、喇叭、刮水器等核心功能必须装实体操纵件,不能全塞到大屏里找半天;实体按键还有尺寸≥10mm×10mm、带触觉 / 听觉反馈的硬性要求,确保盲操安全。
同时删除了原标准不适用于电动车的描述,新增电池、充电、驱动就绪等电动车专属标志规范,还明确了各类信号装置的显示颜色和识别要求。
说到底,汽车设计再怎么 “极简”,安全永远是第一位的。
新能源汽车




新能源极简内饰要被“整顿”了?
工信部公开征求《智能网联汽车 自动驾驶系统安全要求》等五项强制性国家标准的意见。
其中提出,包括转向、危险报警、喇叭、刮水器等核心功能必须装实体操纵件,不能全塞到大屏里找半天;实体按键还有尺寸≥10mm×10mm、带触觉 / 听觉反馈的硬性要求,确保盲操安全。
同时删除了原标准不适用于电动车的描述,新增电池、充电、驱动就绪等电动车专属标志规范,还明确了各类信号装置的显示颜色和识别要求。
说到底,汽车设计再怎么 “极简”,安全永远是第一位的。
新能源汽车




作者最新文章
热门分类
汽车TOP
汽车最新文章