运机集团:全资子公司签署13.31亿元EPC总承包合同
裕同科技:拟4.49亿元收购华研科技51%股份
震安科技:拟推345.36万股限制性股票激励计划
粤桂股份:子公司晶源矿业取得采矿许可证
中钨高新:拟1.45亿元实施新增PCB钻针棒3000万支/年项目
金牌家居:全资子公司与关联方共同投资获得北美市场公司股份
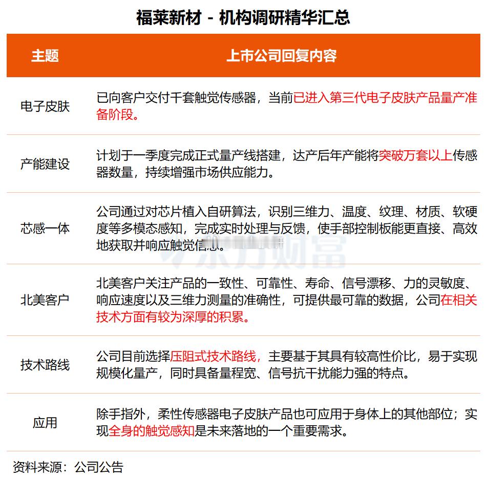
福莱新材:公司柔性传感器商业化进程加速 第三代电子皮肤产品进入量产准备阶段
运机集团:全资子公司签署13.31亿元EPC总承包合同
裕同科技:拟4.49亿元收购华研科技51%股份
震安科技:拟推345.36万股限制性股票激励计划
粤桂股份:子公司晶源矿业取得采矿许可证
中钨高新:拟1.45亿元实施新增PCB钻针棒3000万支/年项目
金牌家居:全资子公司与关联方共同投资获得北美市场公司股份
福莱新材:公司柔性传感器商业化进程加速 第三代电子皮肤产品进入量产准备阶段
猜你喜欢
作者最新文章
热门分类
财经TOP
财经最新文章