阿里千问产业链核心梳理:30亿春节计划背后的供应链与技术支持 阿里千问春节活动

半城烟论财源 2026-02-07 19:29:16

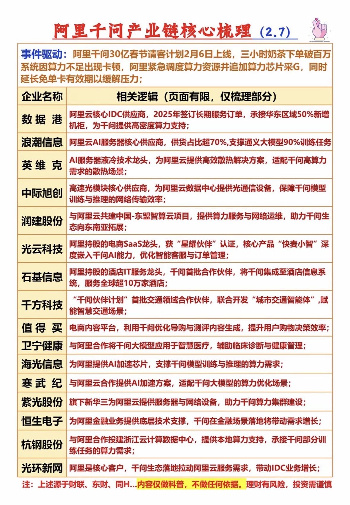
阿里千问产业链核心梳理:30亿春节计划背后的供应链与技术支持 阿里千问春节活动火爆,算力需求激增,带动产业链合作商在服务器、散热、光模块、数据中心等领域深度参与,助力AI生态扩张。

0 阅读:21
半城烟论财源

半城烟论财源

感谢大家的关注