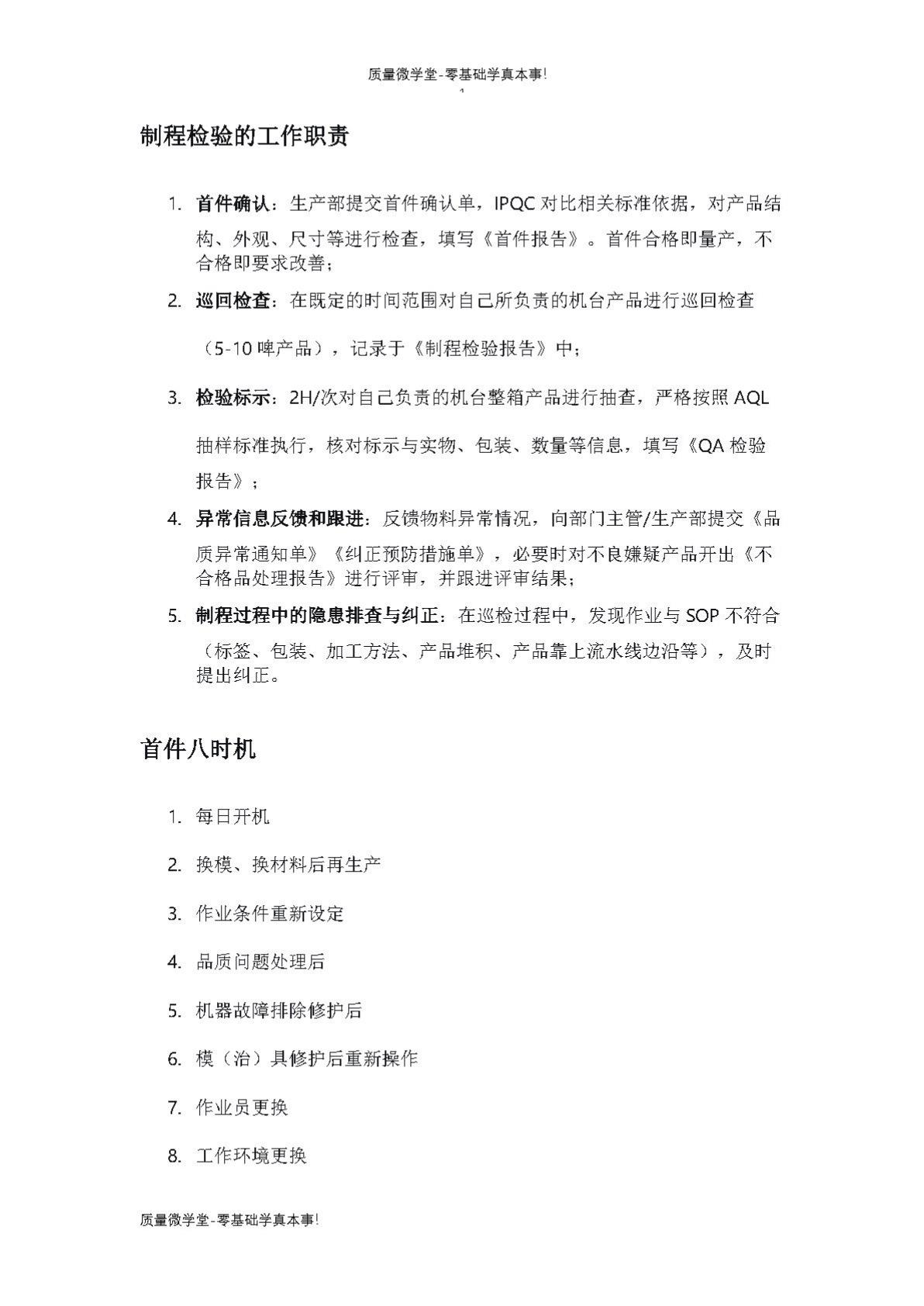
ICX资讯网
品质部个岗位职责及流程office办公技巧每天跟我涨知识涨知识
质量微学吖
2026-02-03 00:25:45
品质部个岗位职责及流程office办公技巧 每天跟我涨知识 涨知识
0
阅读:0
质量微学吖
感谢大家的关注
作者最新文章
1
基于ISO9001:2026 DIS版本第五章增加质量文化+伦理行为(道德)每天
2
核心条款变更之风险与机遇分开涨知识 教学 iso9001质量管理体系 质量管理体
3
条款6:变更的策划中增加三个要素 6.3"变更的策划"中,修正为不仅要考虑资源,
4
1️⃣需确认是否编写供应商管理手册:手册通常包含供应商选择、评价、管理全流程,明
5
ISO9001:2026 风险与机遇分离,第六章的战略智慧 ISO9001:20
6
质量计划word版本质量管理 职场 制造 制造业
7
质量目标管理ppt 基于ISO 9001:2015质量管理体系标准之质量目标落地
8
修改图表-柱形图(实际与目标对比)修改📈,柱形图实际与目标对比,突出最高值每天
9
质量检验员培训手册职场技巧 每天跟我涨知识 涨知识
10
品质部个岗位职责及流程office办公技巧 每天跟我涨知识 涨知识
热门分类
推荐
热榜
军事
NBA
体育
社会
明星八卦
娱乐
财经
科技
汽车
历史
国际
游戏
动漫
公益
搞笑
商业
互联网
数码
国际足球
房产
家居
时尚
科学探索
职场
育儿
股票
教育
影视
情感
热点
中国军情
武器
中国南海
中国足球
亚洲杯
科比
综合体育
CBA
投资
大咖秀
外汇
创业
风口
SUV
豪车
概念车
优惠
新能源
美国
欧洲
朝日韩
俄罗斯
孕期
街拍
婚姻
正能量