1月25日周末热点事件报道 科技趋势速递:银河航天、太空光伏、朱雀三号等前沿科

半城烟论财源 2026-01-25 19:25:57

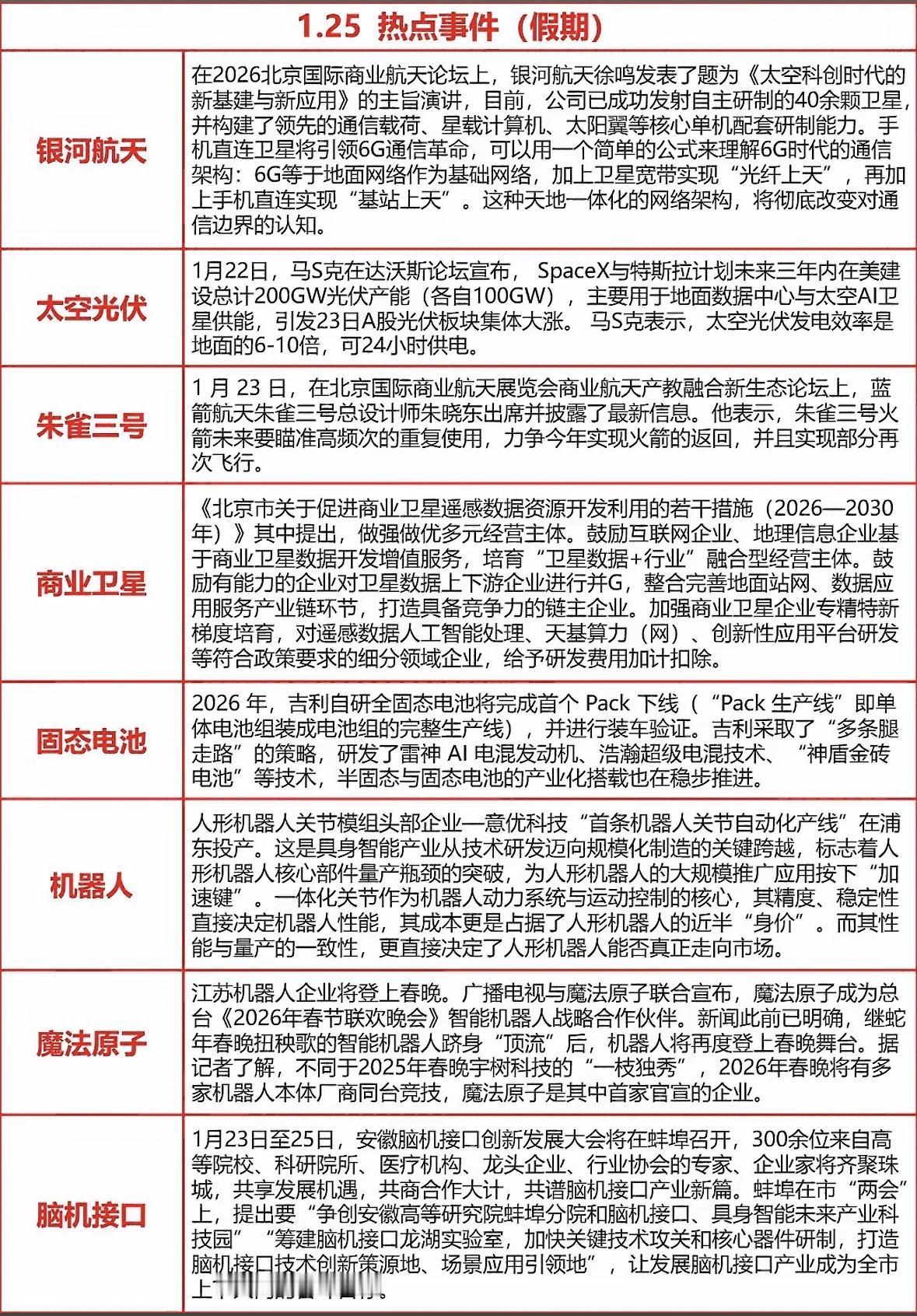
1月25日周末热点事件报道 科技趋势速递:银河航天、太空光伏、朱雀三号等前沿科技进展 太空科创加速:6G天地互联、光伏上星、火箭复用、脑机突破,商业航天与智能科技共绘未来蓝图。

0 阅读:8
半城烟论财源

半城烟论财源

感谢大家的关注