ICX资讯网
太空光伏
元宝谈商业
2026-01-24 14:34:15
太空光伏
0
阅读:0
元宝谈商业
感谢大家的关注
作者最新文章
1
:《周末,商业航天、存储、AI应用利好消息!》 周末,商业航天、存储、AI应用
2
据浦东发布消息,近日,国内人形机器人关节模组头部企业——意优科技“全球首条机器人
3
我发表了:《太空光伏,迎来风口!》 太空光伏,迎来风口!
4
A股电子行业预告净利润同比增幅上限超100%上市公司
5
国内PCB铜箔龙头德福科技亦表示,公司持续推进产品迭代升级,锂电铜箔和电子电路铜
6
太空光伏
7
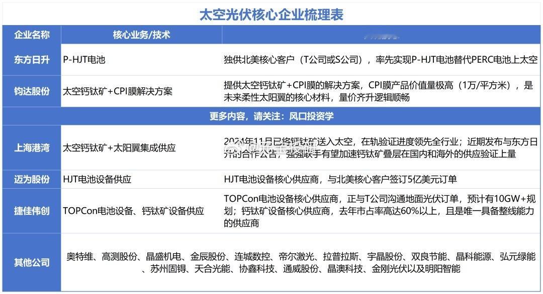
太空光伏产业相关企业1)光伏电池片:钧达股份、东方日升、上海港湾、晶科能源、天合
8
锂电材料
9
23:54:29【马斯克表示计划明年面向公众销售Optimus机器人】财联社1月
10
大户(>100万):盈利比例超过90%。其中资产超过1000万的账户,盈利比例达
热门分类
推荐
热榜
军事
NBA
体育
社会
明星八卦
娱乐
财经
科技
汽车
历史
国际
游戏
动漫
公益
搞笑
商业
互联网
数码
国际足球
房产
家居
时尚
科学探索
职场
育儿
股票
教育
影视
情感
热点
中国军情
武器
中国南海
中国足球
亚洲杯
科比
综合体育
CBA
投资
大咖秀
外汇
创业
风口
SUV
豪车
概念车
优惠
新能源
美国
欧洲
朝日韩
俄罗斯
孕期
街拍
婚姻
正能量
财经
TOP
1
还不是喜欢财务自由
2
手机直连卫星概念!手机直连卫星,将引领6G通信革命!核心龙头股整理:
3
为何中国不能一下把美债全卖了?就这么说吧,中国今天敢全抛售,明天中美就有可能开战
4
我爸去年不知听了谁的忽悠,稀里糊涂买了五万块的农业银行股票。今天突然把手机怼到我
5
1月21日,全天封板复盘。
6
这是什么家庭啊,这茅台都富可敌国了
7
美国为何不直接冻结中国在美资产?就这么说吧,美国要是真冻结了,反而是帮了中国一把
8
我爸去年不知听了谁的忽悠,稀里糊涂买了五万块的农业银行股票。今天突然把手机怼到我
9
为何中国不能一下把美债全卖了?就这么说吧,中国今天敢全抛售,明天中美就有可能开战
10
中国电力系统前十大公司,排名第一位的电力公司居然是它,真是没想到!看看是不是在你
财经
最新文章
1
乱世黄金,有色疯狂。在停牌10个交易日,公布重组方案后,湖南黄金今日复盘,毫无
2
炸了!黄金破5000美元,天然气暴涨16%,全球市场大震荡!背后三大推手太疯狂!
3
白银已经106,黄金已经突破5000,势不可挡,谁敢大力做空谁最后跳楼
4
一觉醒来,黄金破5000,美股期货大跌,今天A股预防一件事!刚看了下黄金白银,吓
5
1月26日,现货黄金首次突破了5000美元/盎司,创世界金融史纪录!原因是全球央
6
手机直连卫星概念!手机直连卫星,将引领6G通信革命!核心龙头股整理:
7
手机直连卫星概念!手机直连卫星,将引领6G通信革命!核心龙头股整理:
8
1月25日,周日A股热门人气股票排行榜!!!
9
1月25日,周日A股新增年报一览表!!!
10
从黄金白银有色金属暴涨以来,朋友老公已走火入魔了,25年年底从银行贷了一百万