“一个小动作酿大祸!”据媒体报道,近日湖南湘江西岸湘江沙滩公园突发火情,过火草坪

周少说 2026-01-17 01:10:26

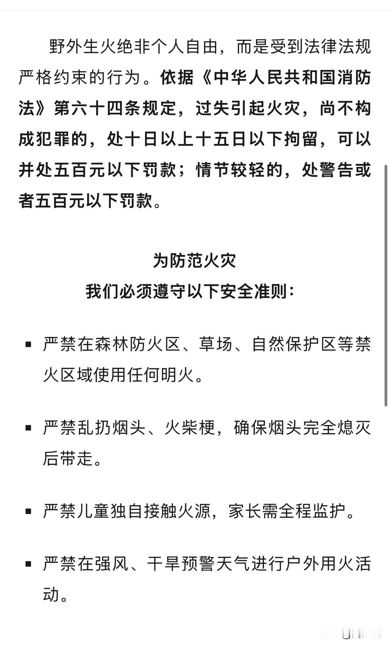
“一个小动作酿大祸!”据媒体报道,近日湖南湘江西岸湘江沙滩公园突发火情,过火草坪面积约2000平方米,消防部门紧急处置,火势于14时许被扑灭。经查,蒋某行经此地时用打火机点燃枯枝,离开时未彻底灭火,最终引发火灾。目前,蒋某被抓获,对违法行为供认不讳,并且被处以行政拘留十日的处罚。 此事曝光后引发网友热议,有网友直言:“一个随手的侥幸,毁了一片绿地,还把自己送进拘留所,得不偿失!” 也有网友感慨:“防火不是口号,每一个小疏忽都可能酿成大灾!” 看完这事,在周少看来,这真是一个小动作给自己酿了个大祸,被处以行政拘留十日的处罚,确实有些得不偿失,也是咎由自取。 从教育角度来看,这起事件给所有人敲响了警钟。野外用火绝非“个人小事”,而是关乎公共安全的大事。很多人抱有侥幸心理,觉得“点个枯枝没什么”,却忽视了天干物燥的环境下,哪怕一点火苗都能引发巨大火灾。 周少建议所有家长以此为契机,向孩子、向身边人传递“防火无小事”的理念,既要普及《消防法》的相关规定,更要培养每个人的责任意识。 正所谓安全无小事,防火记心间,唯有从思想上重视、从行动上落实,才能真正守护好我们的绿水青山和公共安全。#寻美三湘# #长沙新朋友#

0 阅读:16

猜你喜欢

周少说

周少说

周少说,专注分享个人思考、干货知识、情感故事。