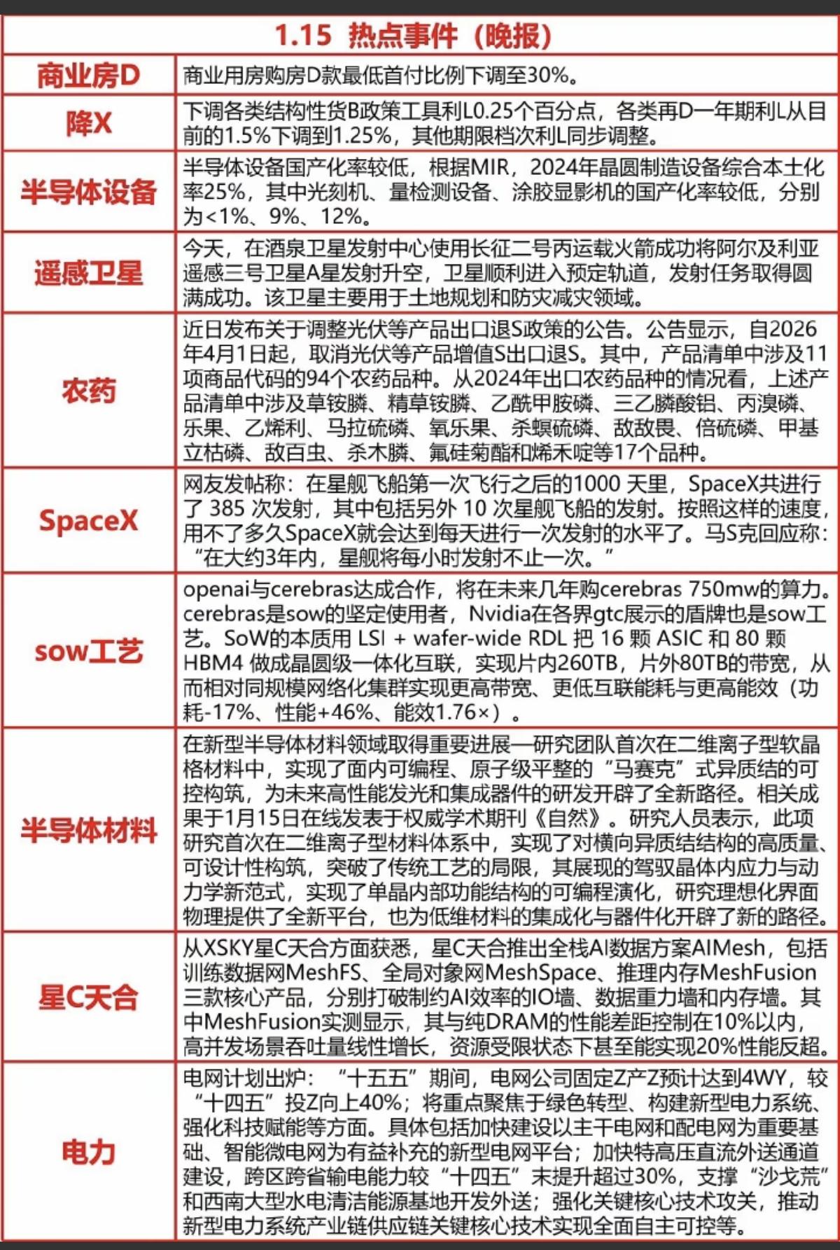
1.15周四 晚间 财经热点汇总! 1.降息,大利好 2.半导体设备 3.遥感卫星 4.SpaceX 5.半导体材料,电力
猜你喜欢
【4评论】【19点赞】
【5点赞】
【1点赞】
【6点赞】
【3点赞】
金鸡牛鸣笙
感谢大家的关注
作者最新文章
热门分类
财经TOP
财经最新文章