📖税务师宝子们看过来!《涉税服务实务》里的涉税账务调整知识点,我挖到超干货的内容啦~
先说说红字冲销法、补充登记法、综合账务调整法这些基本操作方法,不同错误情况对应不同调整手段,原理和应用场景都给大家理清楚啦。
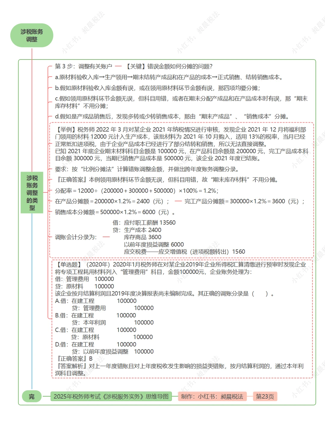
再深入讲讲账务调整的类型,像当期错误该怎么调,上一年度错账分影响税收、不影响税收等不同情况又该怎么处理,还有不能直接按审查出的错误调整的情况,计算分摊啥的也有例子辅助理解。
备考税务师的宝子,或者工作中要和涉税账务调整打交道的朋友,这些知识点真的能帮大忙!赶紧收藏,咱们一起把涉税账务调整这块儿啃透~


