ICX资讯网
高中生物复习100题:分子与细胞
靖搞学习
2026-01-05 07:49:44
不懂就问有问必答 高中生物怎么学 高中生物 高考生物 高考生物题 1000题 努力变优秀 高考生物并不难,搞懂方法专项练
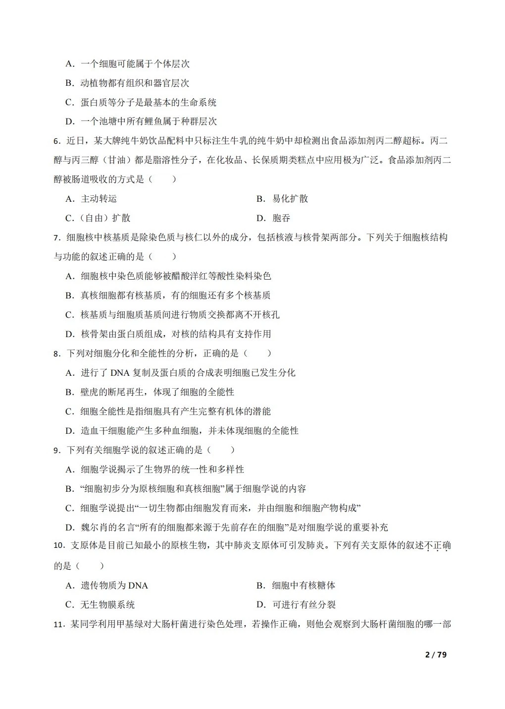
0
阅读:0
猜你喜欢
大专真的比本科差很多嘛?
【1点赞】
大专
大学
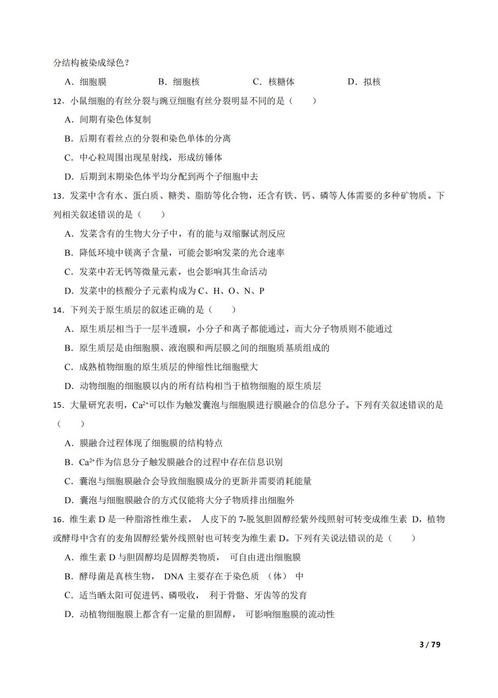
校园活动君
2026-01-07
2025年12月四中试卷(答案在附件)
靖搞学习
2026-01-12
【河南省考报名系统崩上热搜!考生蹲4小时刷不出页面,百万考生在线崩溃】1月
公务员考试
简单聊故事
2026-01-12
高中第四次联考,儿子是理科班,纯理理化生。班级55人,考试22名,是一所省级重点
【3评论】【2点赞】
数学
物理
爱生活的雪儿
2025-12-14
从6级,直接干到12级。安阳一个重点高中的数学老师,就因为校外补课被举报了。
数学
安阳
儒雅面条
2026-01-13
到了高中,你会发现:1、重点高中重点班,数学和英语都在130分以上,可以定位
【20评论】【164点赞】
英语
数学
语文
物理
余闲寻幽
2025-12-22
靖搞学习
感谢大家的关注
作者最新文章
1
高中化学 | 化学方程式合集
2
高考数学 | 三角函数大题冲刺训练
3
高考数学 | 立体几何必备公式和辅助线
4
高中数学 | 必修一错因自查表
5
高考化学 | 选择答题技巧梳理2
6
高考化学 | 题型思路与模板(选择题1)
7
高考数学 | 选填技巧练习100题
8
「高考物理」动能定理&动量定理的运用
9
高考生物 | 基因工程知识点(熟读一遍)
10
「高考数学简化答题」朝阳一模,你考了多少?
热门分类
推荐
热榜
军事
NBA
体育
社会
明星八卦
娱乐
财经
科技
汽车
历史
国际
游戏
动漫
公益
搞笑
商业
互联网
数码
国际足球
房产
家居
时尚
科学探索
职场
育儿
股票
教育
影视
情感
热点
中国军情
武器
中国南海
中国足球
亚洲杯
科比
综合体育
CBA
投资
大咖秀
外汇
创业
风口
SUV
豪车
概念车
优惠
新能源
美国
欧洲
朝日韩
俄罗斯
孕期
街拍
婚姻
正能量
教育
TOP
1
现在的大学老师都这么的漂亮啊?
2
这几个小朋友全网刷屏了!篮球场上一次小小的表演失误,几个小朋友临危不乱的救场,
3
会当凌绝顶,一览众山小[比心][比心]
4
内娱是没人了嘛?这都能来演高中生?
5
学校查寝时没收的,太可怕了
6
好奇不?公务员的另一半是干啥的?
7
来了新理发师之前间隔15天理发,现在5天就得理一次发
8
当初中同学突然加你
9
现在的女大学生这么讲究的吗?
10
为啥现在大学生都喜欢这样穿呀,有人清楚不?
教育
最新文章
1
“某教师因为没同意学生课堂请假上厕所,学生不小心尿裤子了,被家长举报;又有学生课
2
高中同学聚会原本定为AA制,大家都很开心,然而结账时出了问题,本应有30人参加,
3
都说科学的尽头是玄学。还真的是。大四的女孩李丽去考教师编制,刚下车看到路上撞
4
震撼!34所985大学本地生源比例全曝光宝子们,快来围观34所98
5
“高手在民间”。近日,广东江门一高校内,一名保安在学校的篮球场上表演的花式篮球,
6
“真让人揪心!”一位12岁的小学生在家长服下姥姥的心脏病药自杀,药效很快,连抢球
7
12岁小学生家中服药自杀,妈妈把责任归于英语作业,二审即将开庭。这则新闻令人心
8
活该!2025年9月广西桂平市实验中学地理男教师陶某与女学生长期维持不正当关系
9
七名台湾顶尖高中生,考进上海交大。结果开学没多久,有六个就撑不住退学了。
10
你来预测一下?1.白领将集体消失2.别再为退休存钱3.大学将失去意义4.