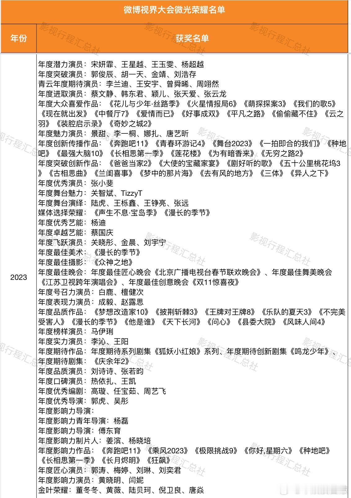
微博视界大会微光荣耀名单2022-2025​​​杨幂童瑶蒋欣三张权威的脸​

磊良谈娱乐 2025-11-04 14:39:43

微博视界大会微光荣耀名单2022-2025 ​​​

杨幂童瑶蒋欣 三张权威的脸 ​​​

0 阅读:0
磊良谈娱乐

磊良谈娱乐

感谢大家的关注