ICX资讯网
高二生物|选择性必修二知识点怒背
靖搞学习
2024-11-14 15:07:28
不懂就问有问必答 生物笔记 不懂就问有问必答 努力成为更好的自己 自律 知识点总结 高中生物 北京高考
0
阅读:0
靖搞学习
感谢大家的关注
作者最新文章
1
2025年12月四中试卷(答案在附件)
2
初二数学期末复习:2025年12月四中练习
3
2026朝阳区初三化学上期末试卷
4
2024朝阳区初一数学期末试卷
5
2026年朝阳初三历史期末试卷(无答案)
6
七上数学 | 一元一次方程实际问题新题型
7
数学应用题不会找关系?超全等量关系来了
8
七上语文 | 基础知识点默写填空
9
人教版 | 初一数学期末专项复习(动点、计算)
10
2025年朝阳初一数学期末试卷
热门分类
推荐
热榜
军事
NBA
体育
社会
明星八卦
娱乐
财经
科技
汽车
历史
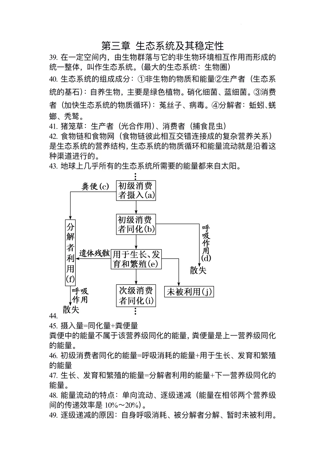
国际
游戏
动漫
公益
搞笑
商业
互联网
数码
国际足球
房产
家居
时尚
科学探索
职场
育儿
股票
教育
影视
情感
热点
中国军情
武器
中国南海
中国足球
亚洲杯
科比
综合体育
CBA
投资
大咖秀
外汇
创业
风口
SUV
豪车
概念车
优惠
新能源
美国
欧洲
朝日韩
俄罗斯
孕期
街拍
婚姻
正能量
教育
TOP
1
现在的大学老师都这么的漂亮啊?
2
这几个小朋友全网刷屏了!篮球场上一次小小的表演失误,几个小朋友临危不乱的救场,
3
会当凌绝顶,一览众山小[比心][比心]
4
内娱是没人了嘛?这都能来演高中生?
5
学校查寝时没收的,太可怕了
6
好奇不?公务员的另一半是干啥的?
7
来了新理发师之前间隔15天理发,现在5天就得理一次发
8
当初中同学突然加你
9
现在的女大学生这么讲究的吗?
10
为啥现在大学生都喜欢这样穿呀,有人清楚不?
教育
最新文章
1
“某教师因为没同意学生课堂请假上厕所,学生不小心尿裤子了,被家长举报;又有学生课
2
高中同学聚会原本定为AA制,大家都很开心,然而结账时出了问题,本应有30人参加,
3
都说科学的尽头是玄学。还真的是。大四的女孩李丽去考教师编制,刚下车看到路上撞
4
震撼!34所985大学本地生源比例全曝光宝子们,快来围观34所98
5
“高手在民间”。近日,广东江门一高校内,一名保安在学校的篮球场上表演的花式篮球,
6
“真让人揪心!”一位12岁的小学生在家长服下姥姥的心脏病药自杀,药效很快,连抢球
7
12岁小学生家中服药自杀,妈妈把责任归于英语作业,二审即将开庭。这则新闻令人心
8
活该!2025年9月广西桂平市实验中学地理男教师陶某与女学生长期维持不正当关系
9
七名台湾顶尖高中生,考进上海交大。结果开学没多久,有六个就撑不住退学了。
10
你来预测一下?1.白领将集体消失2.别再为退休存钱3.大学将失去意义4.