ICX资讯网
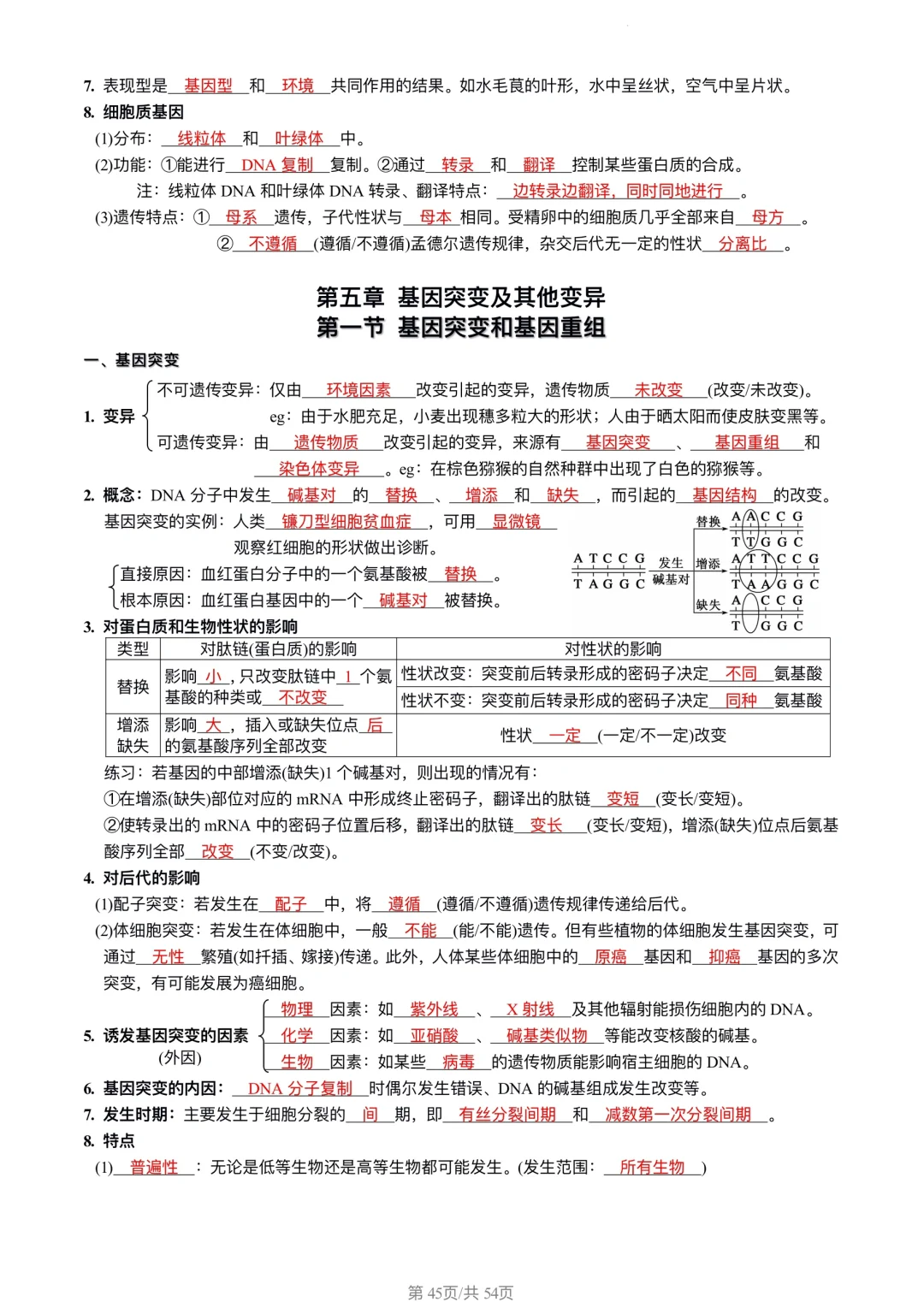
高中生物必修二知识点填空(答案版)
靖搞学习
2024-07-15 01:26:07
不懂就问有问必答 高中生物笔记 高中生物怎么学 初中生物 生物 努力成为更好的自己 学习 高考生物
0
阅读:0
评论列表
太子
2
2024-07-15 23:21
已关求完整
火锅少女w
2
2024-07-16 00:36
求电子版
小猫寿司
1
2024-07-16 00:00
已关,求完整版
靖搞学习
感谢大家的关注
作者最新文章
1
高中生物 | 选择性必修二知识点(答案版)
2
高二生物 | 选修二知识点梳理(填空版)
3
高中物理 | 公式对照表背起来
4
高三生物 | 10月第1次练习(延庆)
5
九月月考合集 | 国庆节刷起来
6
高中生物 | 选择性必修1人体内环境与稳态
7
高考数学 | 函综100题练习(北京版专用)
8
高三开学练 | 北京各校开学测
9
初二数学 | 全等三角形模型训练(培优必备)
10
高二开学考 | 一零一中学练习
热门分类
推荐
热榜
军事
NBA
体育
社会
明星八卦
娱乐
财经
科技
汽车
历史
国际
游戏
动漫
公益
搞笑
商业
互联网
数码
国际足球
房产
家居
时尚
科学探索
职场
育儿
股票
教育
影视
情感
热点
中国军情
武器
中国南海
中国足球
亚洲杯
科比
综合体育
CBA
投资
大咖秀
外汇
创业
风口
SUV
豪车
概念车
优惠
新能源
美国
欧洲
朝日韩
俄罗斯
孕期
街拍
婚姻
正能量
教育
TOP
1
这几个小朋友全网刷屏了!篮球场上一次小小的表演失误,几个小朋友临危不乱的救场,
2
内娱是没人了嘛?这都能来演高中生?
3
学校查寝时没收的,太可怕了
4
好奇不?公务员的另一半是干啥的?
5
来了新理发师之前间隔15天理发,现在5天就得理一次发
6
当初中同学突然加你
7
现在的女大学生这么讲究的吗?
8
为啥现在大学生都喜欢这样穿呀,有人清楚不?
9
广东省教育厅今天刚刚发布:华南理工大学,暨南大学,华南农业大学,南方医科大学,华
10
“太意外了!”北京,一26岁女生北大研究生毕业后,没进大厂、没搞科研,反而留校
教育
最新文章
1
你知道现在高中最大的压力是什么吗?就是让那些所谓的初中学霸一个一个露出原形来!
2
“某教师因为没同意学生课堂请假上厕所,学生不小心尿裤子了,被家长举报;又有学生课
3
高中同学聚会原本定为AA制,大家都很开心,然而结账时出了问题,本应有30人参加,
4
今天上班遇到50多个外国留学生来做体检,他们其中大部分是黑人,应该是做入学体
5
都说科学的尽头是玄学。还真的是。大四的女孩李丽去考教师编制,刚下车看到路上撞
6
震撼!34所985大学本地生源比例全曝光宝子们,快来围观34所98
7
“高手在民间”。近日,广东江门一高校内,一名保安在学校的篮球场上表演的花式篮球,
8
“真让人揪心!”一位12岁的小学生在家长服下姥姥的心脏病药自杀,药效很快,连抢球
9
12岁小学生家中服药自杀,妈妈把责任归于英语作业,二审即将开庭。这则新闻令人心
10
我刚知道,2026年高考生要翻身了!昨晚和一位老同学吃饭,他私下告诉我,教育部
太子
已关求完整
火锅少女w
求电子版
小猫寿司
已关,求完整版