ICX资讯网
猫在飞的文章
中央广播电视总台正式官宣银河通用机器人正式成为总台2026年春节联欢晚会指定具身
科技
2026-01-26 00:54
25Q4公募基金重仓配置数据跟踪1)股票仓位: 25Q4主动基金收益管理明
财经
2026-01-25 19:40
2026年,进入AI入口之争历史上互联网春晚/春节期间红包发放情况
科技
2026-01-25 19:40
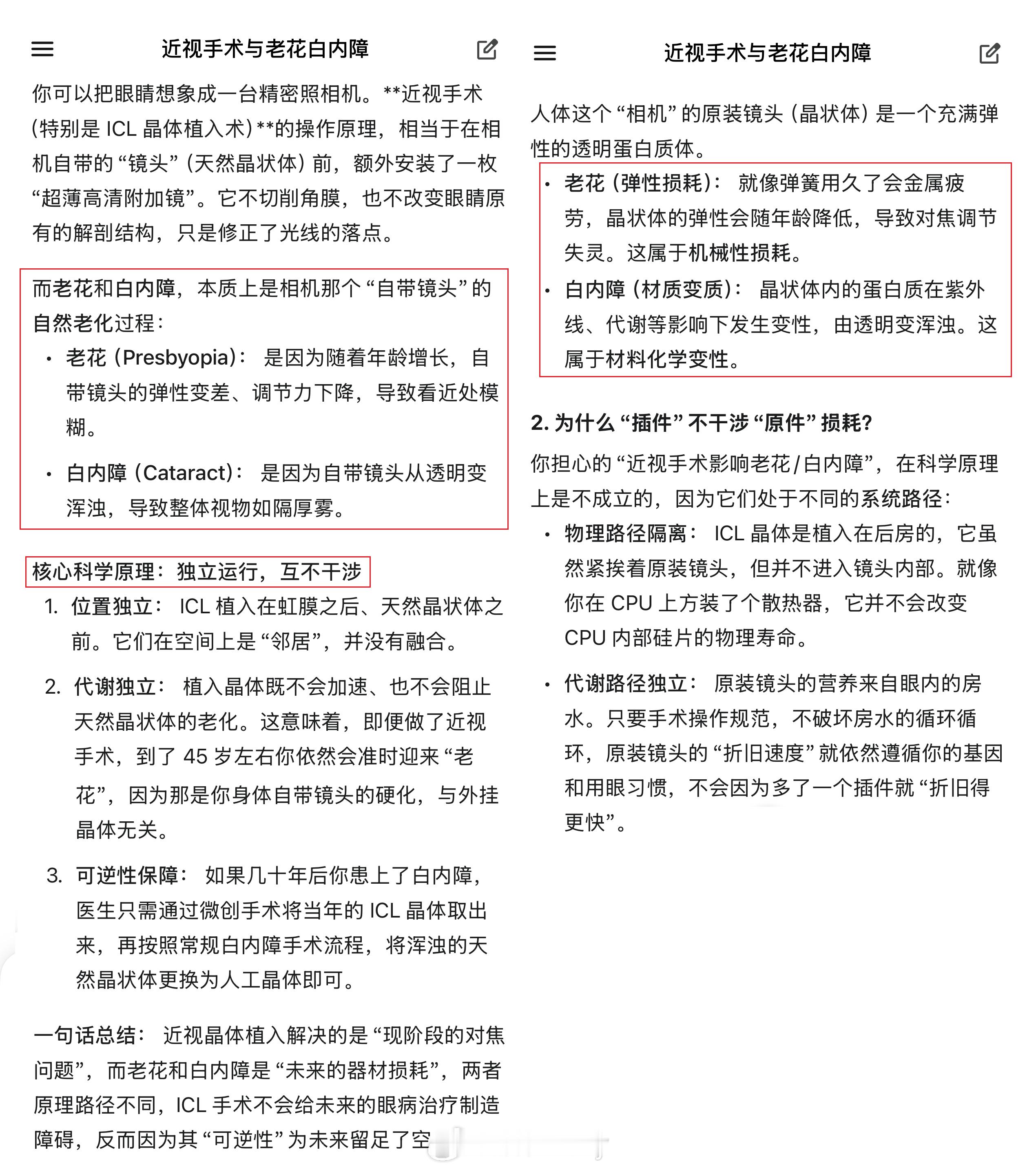
【猫的摘镜之旅 第5篇 关于近视眼手术】 关于近视手术,这两张图是猫觉得写
2026-01-25 17:40
【猫的摘镜之旅 第4篇 术中+术后】 想说的是近视眼手术是个手术,是很严谨
2026-01-25 17:41
【猫的摘镜之旅 第3篇 术前】 想说的是近视眼手术是个手术,是很严谨的,猫
2026-01-25 10:39
再吃一顿自助回家啦…………术后第2天早上7点多开始较暗环境看手机2个小时感受到干
2026-01-25 09:40
昨晚看了40来分钟差距还是挺明显有差距不怕有成长就好啦正视不足继续前行U23国足
体育
2026-01-25 10:39
中国队加油~~加油~~~U23国足vs日本
体育
2026-01-25 00:02
好吃的酱排骨大白鱼弯弯的月牙这江南夜景配上红灯笼挺有氛围感
2026-01-25 00:45
首饰金都1550了
财经
2026-01-25 00:01
冲,冲,冲!亚洲杯
体育
2026-01-24 23:39
无锡火车站的网约车候车厅约好以后有进度查询停车位大图实时更新车停在哪一目了然甚至
社会
2026-01-24 15:48
【猫的摘镜之旅 第2篇】第1篇见这里:网页链接术后第一天复查(相当于整个流程的第
2026-01-24 16:40
也说不上是什么原因突然就想去做近视手术应该就是那种对自己好点的心思吧于是猫的摘镜
2026-01-24 10:37
又有自助吃啦吃完早餐去查复查明天返程市场量能重新恢复跟上老师们节奏
2026-01-24 11:40
一觉起来第一件事是找眼镜这事闹的
2026-01-24 07:37
走在路上看车来车往眼睛里头光圈啊,光圈啊还挺有意思
2026-01-24 01:24
朋友们说让我写总结我先体验体验等自己这个兴奋劲儿过去了再来给大家分享(现在的感觉
2026-01-24 01:25
降温降的这么明显真的好嘛
财经
2026-01-24 01:24
第一页
下一页
猫在飞
感谢大家的关注
热门分类
推荐
热榜
军事
NBA
体育
社会
明星八卦
娱乐
财经
科技
汽车
历史
国际
游戏
动漫
公益
搞笑
商业
互联网
数码
国际足球
房产
家居
时尚
科学探索
职场
育儿
股票
教育
影视
情感
热点
中国军情
武器
中国南海
中国足球
亚洲杯
科比
综合体育
CBA
投资
大咖秀
外汇
创业
风口
SUV
豪车
概念车
优惠
新能源
美国
欧洲
朝日韩
俄罗斯
孕期
街拍
婚姻
正能量