ICX资讯网
琴酒和新一的文章
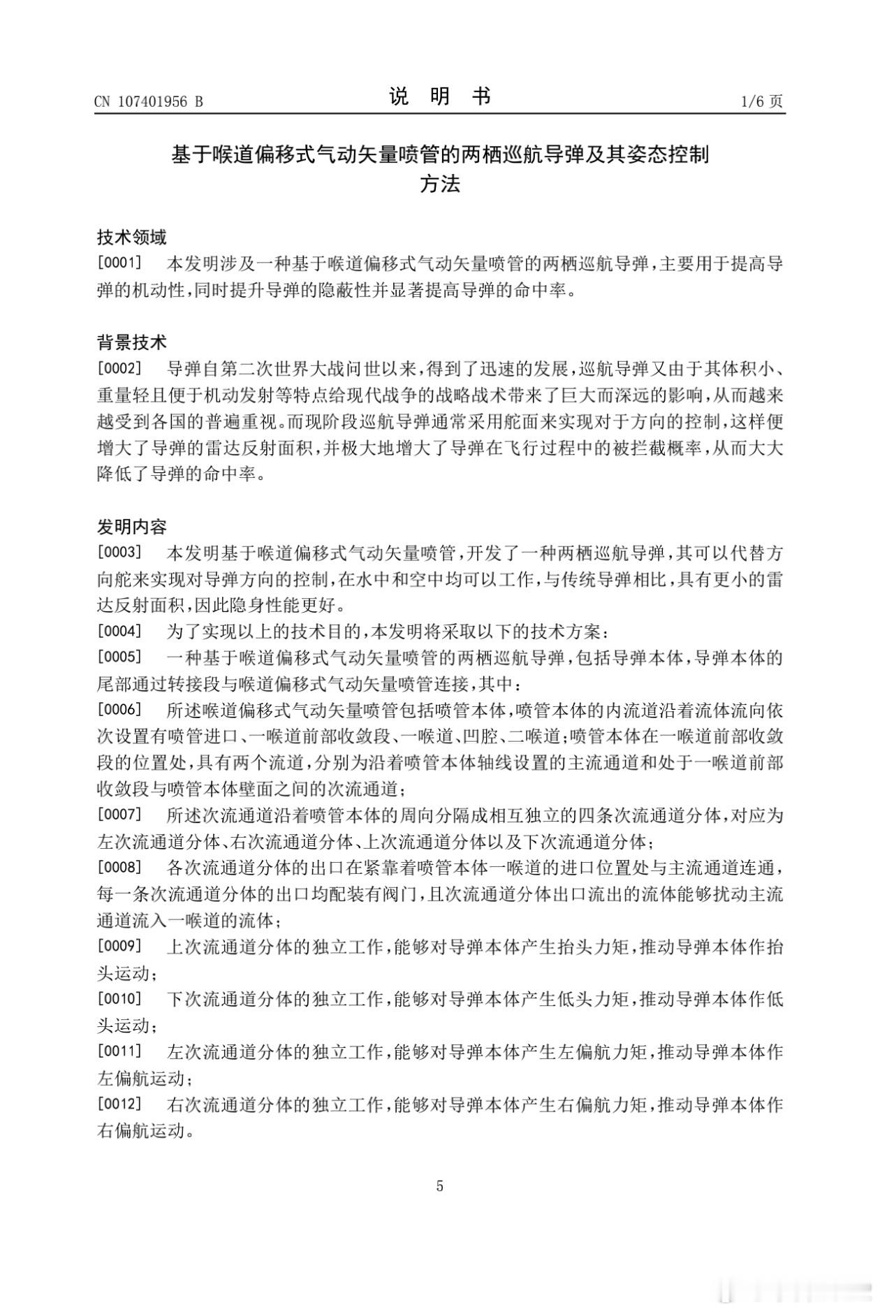
这个气动矢量更牛逼吧《基于喉道偏移式气动矢量喷管的两栖巡航导弹及姿态控制方法》这
军事
2026-01-26 16:30
J20最累的是鼓包并不是发动机,每次换发,DSI进气道肯定要作相应改变。鼓包形状
军事
2026-01-26 15:30
冷战后的名场面看过超种马吊挂肥电F35的照片,看看这个俄罗斯人心里会好受点吧烽火
军事
2026-01-26 10:30
只护了炮塔?车身那么大面积怎么办?陆军老大哥烽火问鼎计划中美军事力量
军事
2026-01-26 10:30
网友的想法J15我觉得还是用YJ15吧想,一架能够至少挂4枚,饱和打击能力强。中
军事
2026-01-25 21:29
海警高速舰也要下饺子之前2104宝珠屿舰网页链接已经服役了,有网友拍到了2艘同型
2026-01-25 17:29
《具有短距/垂直起降的机械-气动复合式矢量喷管》既满足飞行器平飞阶段高机动飞行的
科技
2026-01-25 21:29
054B除了火力密度差点什么都不错!中国海军力量烽火问鼎计划中美军事力量
军事
2026-01-25 10:27
卧槽0:2了
体育
2026-01-25 00:05
U23国足vs日本0:1退的太狠了,基本上成平行了先稳住,不急?u23国足vs日
体育
2026-01-24 23:28
有没有朋友预测一下亚洲杯几个平台AI预测基本上都是中国队输!那我就反着来——中国
体育
2026-01-24 23:28
越南第3️⃣亚洲杯很多人说这下我们淘汰它们的含金量足了。因为之前有的说是越南战术
体育
2026-01-25 00:06
战舰为证,碧海为媒;汽笛长鸣,婚礼礼成。南部战区海军某支队隆重举行第四届“爱在十
军事
2026-01-24 21:26
6-9-13巴基斯坦之前说有6个伙伴国家洽谈购买枭龙3,后来是9个国家有意,现在
军事
2026-01-24 18:29
牛逼👍太牛逼!《一种可大矢量角偏转的具备快速反推功能的气动矢量喷管》昨天这篇网
军事
2026-01-24 14:30
不看不知道,一看吓一跳!昨天我发了南航气动矢量试验成功网页链接,引起较多讨论。今
社会
2026-01-24 13:27
就3艘有没有用啊?每天认识一件兵器 朱姆沃尔特DDG1000号于1月15日从密西
军事
2026-01-24 11:26
老当益豹中国空中力量烽火问鼎计划中美军事力量
军事
2026-01-24 09:26
牛逼的国际首次👍👍👍南航气动推力矢量高亚音速无人机首飞成功。南航能源与动力
军事
2026-01-24 00:40
2025年无人机采购前五1️⃣美国26.5亿美元第一,其中39.8%用于陆军背包
军事
2026-01-24 00:35
第一页
下一页
琴酒和新一
感谢大家的关注
热门分类
推荐
热榜
军事
NBA
体育
社会
明星八卦
娱乐
财经
科技
汽车
历史
国际
游戏
动漫
公益
搞笑
商业
互联网
数码
国际足球
房产
家居
时尚
科学探索
职场
育儿
股票
教育
影视
情感
热点
中国军情
武器
中国南海
中国足球
亚洲杯
科比
综合体育
CBA
投资
大咖秀
外汇
创业
风口
SUV
豪车
概念车
优惠
新能源
美国
欧洲
朝日韩
俄罗斯
孕期
街拍
婚姻
正能量