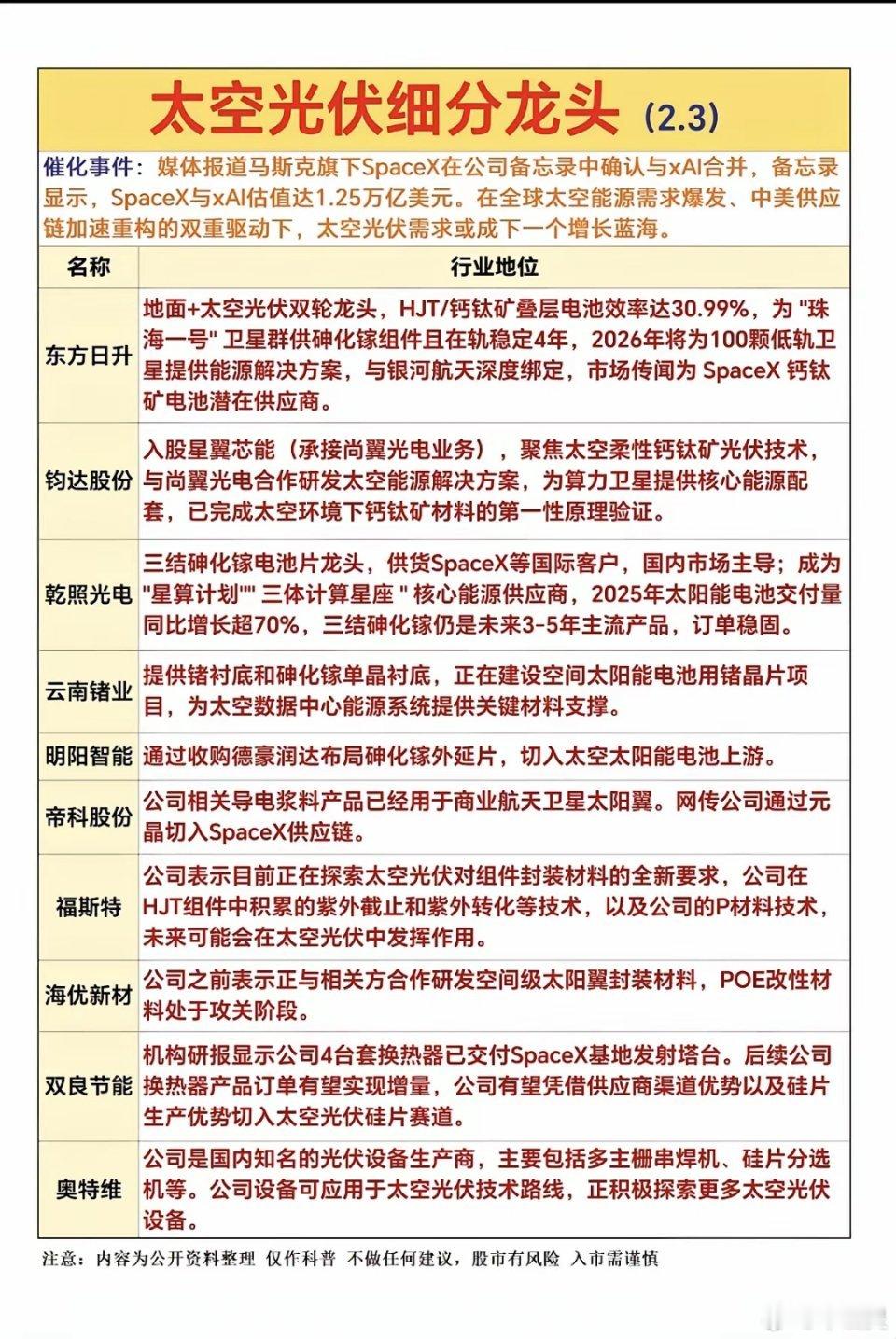
太空光伏:细分龙头,深度解析!马斯克旗下SpaceX在公司备忘录中确认与xAI合作,表明了全球太空能源需求爆发!相关核心龙头股:
猜你喜欢
【4点赞】
【2点赞】
【1点赞】
【2评论】【4点赞】
千山灵谈商业
感谢大家的关注
作者最新文章
热门分类
财经TOP
财经最新文章