深康佳A突然爆了个大雷——2025年预亏125.81亿元至155.73亿元,可能

周雨玲谈商业 2026-01-31 00:08:09

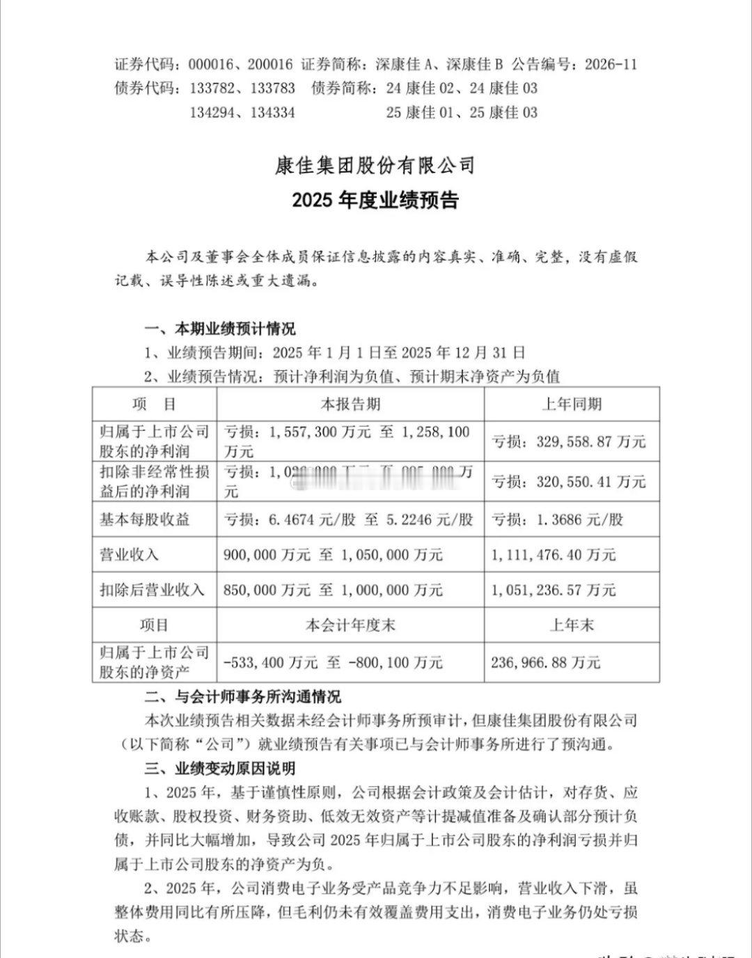
深康佳A突然爆了个大雷——2025年预亏125.81亿元至155.73亿元,可能被实施退市风险警示(*ST)。公司2025年前三季度归母净利润亏损9.8亿元,扣非净利润亏损15.2亿元,年度业绩预告预亏125亿至155亿元,亏损额突然暴增这么多,确实太炸裂了!深康佳预计2025年年末净资产为-53.34亿元至-80.01亿元,公司股票将在2025年年报披露后实施退市风险警示。一家做家电的,资产300亿的公司,一年亏损100多亿,太匪夷所思了!深万科,深康佳,深发展……,这些可都曾经是深圳的明星企业!

0 阅读:54

猜你喜欢

周雨玲谈商业

周雨玲谈商业

感谢大家的关注