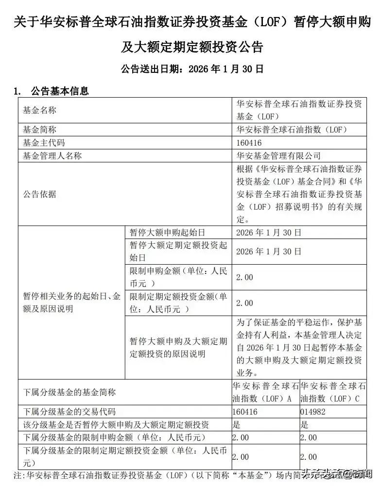
单日最大2元和10元,石油基金纷纷限购,保护中国投资者正在行动。1月29日下午,因为当前原油基金涨跌出现异常波动,证监会相关部门对各类石油原油基金申购进行了限额规定。 规定表示,从1月30日起,二级市场的场外基金:华安普标石油基金指数LOF单日限购最多2元;华宝普标石油天然气指数基金单日限购最多10元;南方原油指数FOF单日限购最多10元... 同时,对应基金的二级市场的场内基金在1月30日当天一早停牌,直到10:30分后恢复交易。如果收盘后场内基金溢价仍然未回到正常水平,将会继续停牌。 石油市场行情 多个石油基金场外每日限购10元 石油基金涨幅异常场内停牌场外限购
