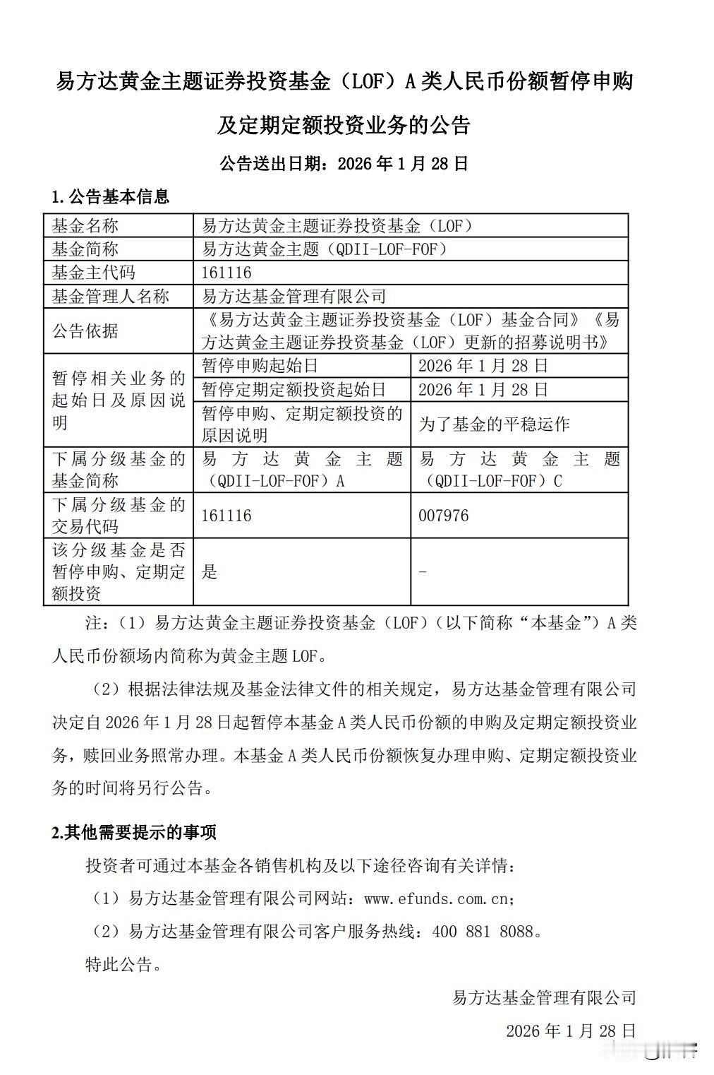
黄金白银LOF都暂停申购业务了,市场上的投机行为实在令人担忧。 可是,又有什么让人担忧的呢? 央行刚刚公布12月继续增持了黄金至4100多盎司,世界格局已经乱成一锅粥,美元体系随着美联储的独立性受到严重挑战……这世界又有什么可以规避风险的资产呢? 石油已经被美占据了大部分资源,即将取得定价权的川普意欲号令全球经济命脉,这又是何等的大风险。 咱们的A股一方面是“平准基金”的持续卖出和压制股市上涨,另一方面又在限制各种投机行为的雷霆手段。“跌了要救,涨了要压”,真是两难呀!


黄金白银LOF都暂停申购业务了,市场上的投机行为实在令人担忧。 可是,又有什么让人担忧的呢? 央行刚刚公布12月继续增持了黄金至4100多盎司,世界格局已经乱成一锅粥,美元体系随着美联储的独立性受到严重挑战……这世界又有什么可以规避风险的资产呢? 石油已经被美占据了大部分资源,即将取得定价权的川普意欲号令全球经济命脉,这又是何等的大风险。 咱们的A股一方面是“平准基金”的持续卖出和压制股市上涨,另一方面又在限制各种投机行为的雷霆手段。“跌了要救,涨了要压”,真是两难呀!


猜你喜欢
【1评论】【3点赞】
【5评论】【14点赞】
【1评论】
【1评论】【5点赞】
【2评论】【10点赞】
【11评论】【27点赞】
作者最新文章
热门分类
财经TOP
财经最新文章