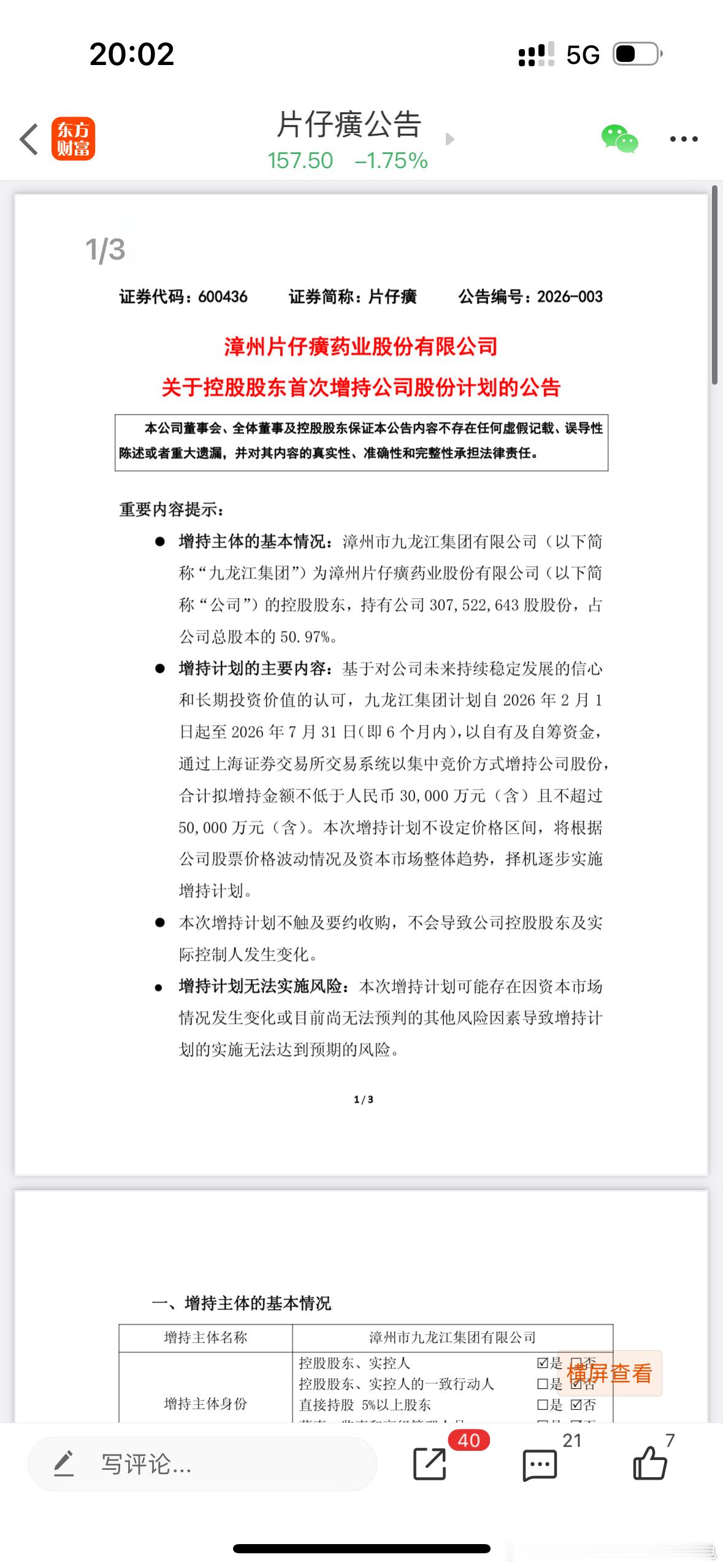
片仔癀控股股东九龙江集团拟以3亿元至5亿元增持公司股份。这价格还不增持,就是国有

煜文谈商业 2026-01-27 20:15:38

片仔癀控股股东九龙江集团拟以3亿元至5亿元增持公司股份。这价格还不增持,就是国有资产流失,在位的都应该要追责。480减持的30亿集团可以分十次增持出公告。不信你150能还能跌穿。原来大资金打压股价是为了增持,好样的这坑挖的真漂亮。

0 阅读:88
煜文谈商业

煜文谈商业

感谢大家的关注