新手开车不敢上路逼自己看完,不再紧张~

书雪聊车世界 2026-01-25 23:43:23
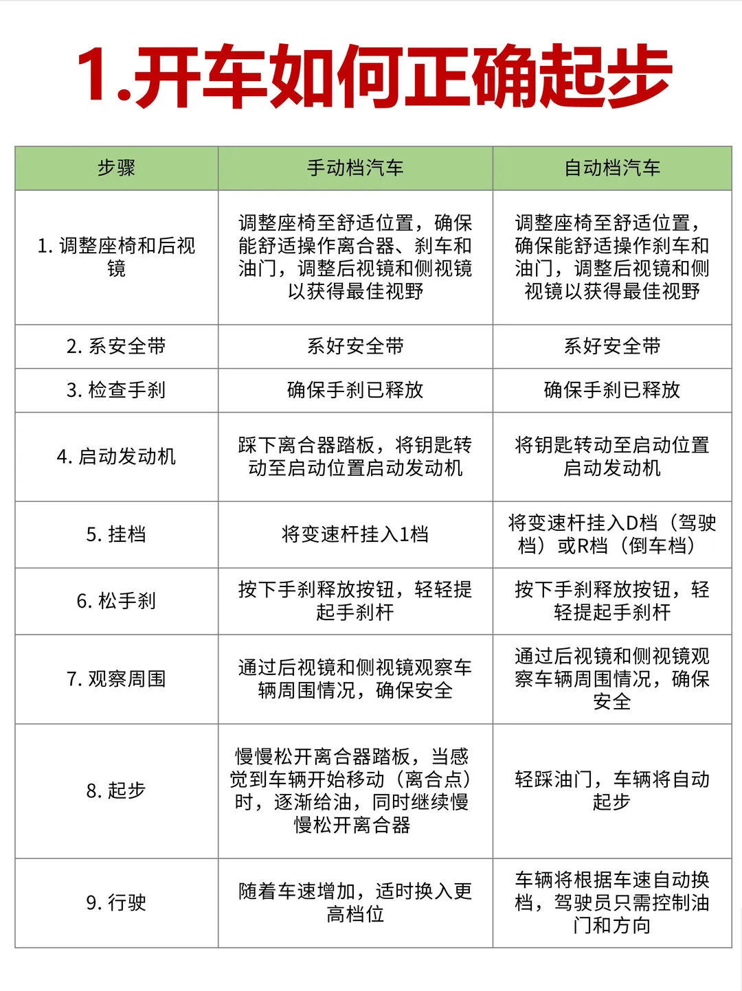
✅️新手上路,学会这篇就够了 ✅图2 "1.开车如何正确起步" ✅图3 "2.汽车档位介绍" ✅图4"3.如何正确调整座椅" ✅图5"4.如何正确调整车身" ✅图6 "5.开车时判断前车距技巧" ✅图7 "6.后视镜正确调整方法" ✅图8"7.开车时正确变道技巧" ✅图9"8.内视镜正确看车距" ✅图10"9.汽车AC键正确使用方法" 如里您觉得有用,请👍➕🌟, 买车一定用的上!主页更多汽车知识~ ✔️✔️✔️✔️✔️✔️✔️✔️✔️✔️ 老黄从事汽车行业10多年 买车用车关🐷老黄: 購车全程指导 买车避坑 给底价 用车技巧

0 阅读:5
书雪聊车世界

书雪聊车世界

感谢大家的关注