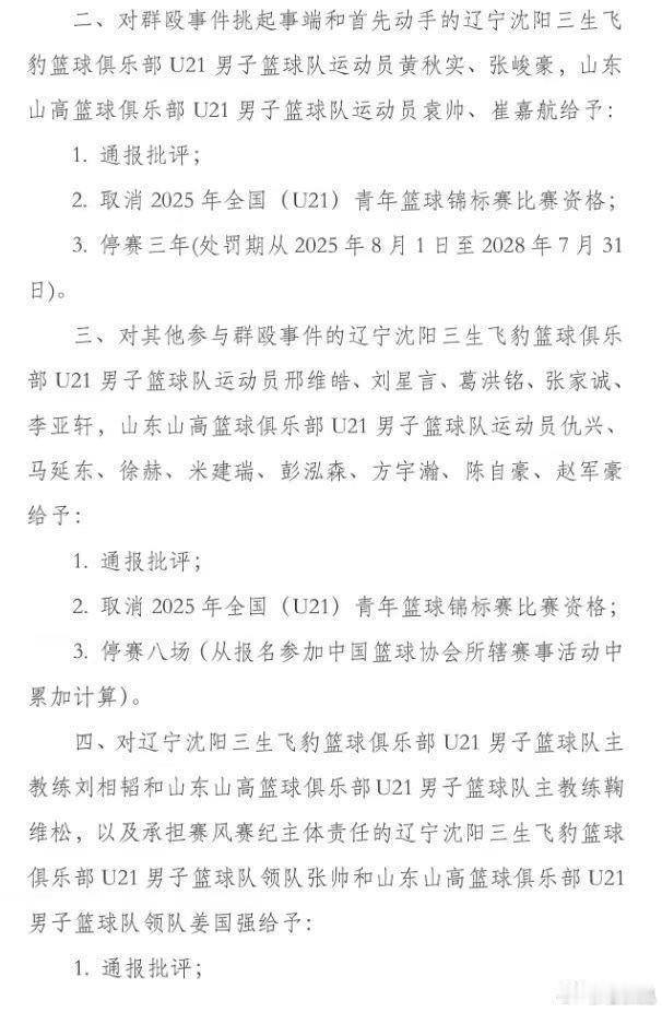
同样是球场打架,耐高联赛开出的罚单是禁赛1年,而去年夏天对辽篮开出的罚单是3年,

哈秋说啊 2026-01-23 01:35:44

同样是球场打架,耐高联赛开出的罚单是禁赛1年,而去年夏天对辽篮开出的罚单是3年,这自由裁量权的差距有点儿大吧?篮协开出中国篮球历史最重罚单

0 阅读:21
哈秋说啊

哈秋说啊

感谢大家的关注