ICX资讯网
海瑶看科技的文章
说真的,这代荣耀Magic V6终于把折叠屏做到了“大胆用、放心用”的程度。行业
科技
2026-03-07 00:46
HarmonyOS 6.0.0.328版本新增Mate60系列和Pura70系列
科技
2026-03-06 19:59
从西班牙回来的时候特地测了测荣耀Magic V6 的续航表现,在飞机上连着WiF
科技
2026-03-07 00:46
海外媒体Android Authority: OPPO手机即将通过Quick S
科技
2026-03-06 15:01
回来了,回来了,终于可以摸我的OPPO Find N6了
科技
2026-03-06 13:59
听歌识曲侧边栏,YOYO建议取餐码在灰度测试中
科技
2026-03-06 12:00
MWC 2026结束了,荣耀的MagicBook Pro14 2026和Mag
科技
2026-03-06 10:59
终于到国内了,抓紧找个地方先睡会 上海
2026-03-06 09:00
完成当日走当日达成就,区区1600公里,拿下
汽车
2026-03-06 00:01
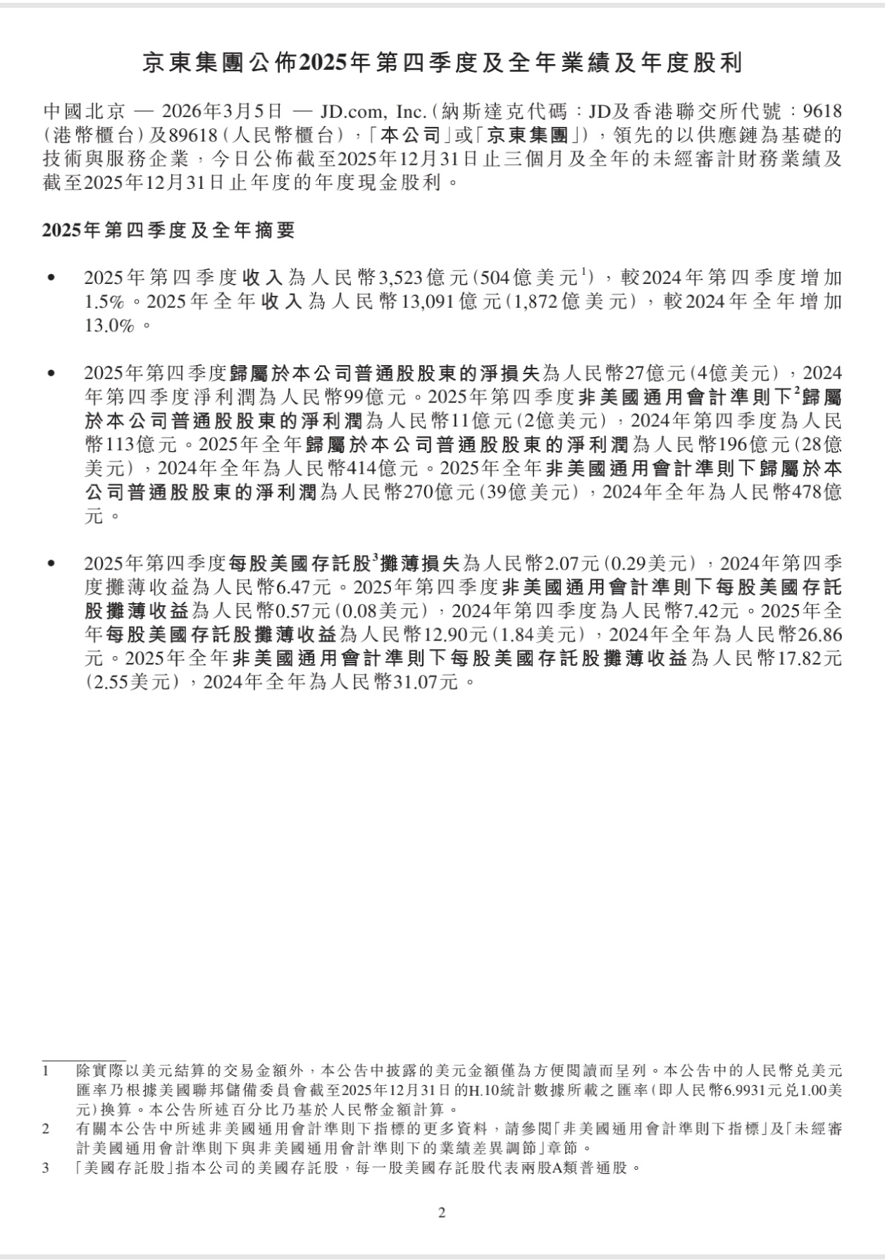
京东2025年收入13091亿做实业确实没做游戏赚钱……
财经
2026-03-06 00:15
迪子的轻轨交通天团居然还在,还在发力!
汽车
2026-03-06 00:14
有多少人跟我一样?在车上就喜欢听播客,在路上听播客可比路上听音乐有意思多了听播客
汽车
2026-03-06 00:14
今年MWC之行算是结束了,一会的航班回国荣耀在这次MWC上带来了RobotPho
科技
2026-03-05 19:06
在西班牙,领克的能见度是真高啊,今天一路上遇到了好几辆了
汽车
2026-03-05 15:58
今天只有一个任务,闪现回济南
汽车
2026-03-05 15:58
千里科技3月2日决议,12票全票赞成通过赵明先生为千里科技公司第六届董事会联席董
财经
2026-03-05 12:59
早知道我应该去钓一个,就跟杰灵一样
科技
2026-03-05 09:58
现在苹果办公四件套,如果都购买苹果入门款的话,价格来到了1.2万4599+449
科技
2026-03-05 01:05
新款仰望U7首搭第二代刀片电池纯电车嘛,总会有人有点心理顾虑,主要是因为有“性能
汽车
2026-03-05 00:01
MacBook Neo苹果廉价版MacBook果真叫MacBook Neo价格4
科技
2026-03-05 00:02
第一页
下一页
海瑶看科技
感谢大家的关注
热门分类
推荐
热榜
军事
NBA
体育
社会
明星八卦
娱乐
财经
科技
汽车
历史
国际
游戏
动漫
公益
搞笑
商业
互联网
数码
国际足球
房产
家居
时尚
科学探索
职场
育儿
股票
教育
影视
情感
热点
中国军情
武器
中国南海
中国足球
亚洲杯
科比
综合体育
CBA
投资
大咖秀
外汇
创业
风口
SUV
豪车
概念车
优惠
新能源
美国
欧洲
朝日韩
俄罗斯
孕期
街拍
婚姻
正能量