ICX资讯网
昨晚复盘到的汉缆股份,直接被顶涨停
元宝谈商业
2026-03-05 11:09:46
昨晚复盘到的汉缆股份,直接被顶涨停
0
阅读:0
元宝谈商业
感谢大家的关注
作者最新文章
1
汉缆股份,复盘覆盖到之后三连板
2
政府工作报告:培育壮大新兴产业和未来产业。建立未来产业投入增长和风险分担机制,培
3
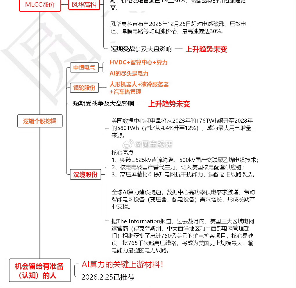
Ai的尽头是电力
4
复盘挖掘并持续跟踪的两只股!
5
绩优机器人股
6
:《新技术爆发:Micro LED CPO》 新技术爆发:Micro LED
7
3月5日,银轮股份发布公告称,公司全资子公司YINLUN TDI,LLC收到国际
8
Micro LED CPO概念
9
3月2日,融捷集团消息显示,在2月24日广东省高质量发展大会上,集团董事、执行副
10
有没有跟上的小伙伴?点个赞!
热门分类
推荐
热榜
军事
NBA
体育
社会
明星八卦
娱乐
财经
科技
汽车
历史
国际
游戏
动漫
公益
搞笑
商业
互联网
数码
国际足球
房产
家居
时尚
科学探索
职场
育儿
股票
教育
影视
情感
热点
中国军情
武器
中国南海
中国足球
亚洲杯
科比
综合体育
CBA
投资
大咖秀
外汇
创业
风口
SUV
豪车
概念车
优惠
新能源
美国
欧洲
朝日韩
俄罗斯
孕期
街拍
婚姻
正能量
财经
TOP
1
全球主要产油国排名
2
业内是清楚,什么剧真赚钱啊
3
3月3日,全天封板复盘。
4
美伊冲突概念个股清单
5
不得不佩服,中国的战略眼光,真的太超前了。中东一乱,油价狂飙,全球都在慌,唯独
6
中美若再斗下去,结局就是彻底脱钩!中国已连续9个月抛售美债,持仓降至2008年
7
猜猜下一个被干掉的会是什么?高铁,干掉了普快;电商,干掉了商场;手机,
8
历史上中国石油有几次涨停根据公开信息,中国石油(601857)历史上共出现过8次
9
一位退休老行长令人彻悟的话:100万的现金,每个月花4200,要20年才能还完
10
银行行长说:“100万的现金,每个月花4200,要20年才能还完,而100万的
财经
最新文章
1
周末利好袭来!国家万亿级并购基金来了!四大赛道将直接受益!国家正式宣布:设立超1
2
本周板块复盘+下周主线预判先说说本周板块涨跌全景。强势领涨的有能源链:石油石化、
3
跌!狠跌!黄金白银这一波,简直是把人的下巴都惊掉了。3月7日,金价砸到了11
4
一觉醒来,3条消息,下周A股怎么办?一、3条对美股利空消息1.油价,通胀重新抬头
5
川普就像新手炒股,第一次全仓买了委内瑞拉,完胜;兴奋之下,以为自己是股神,又全仓
6
四年前,朋友接盘了一只股票,那价格,400元一股,比过年老母鸡还贵。他一口气“请
7
吴清:严查严处蹭热点、炒概念、搞操纵等行为经济主题记者会
8
中美若再斗下去,结局就是彻底脱钩!中国已连续9个月抛售美债,持仓降至2008年
9
3月6日,全天封板复盘。
10
开战一周,晒晒我在股市买单多少?自美以打击伊朗,股市一周过去了,