ICX资讯网
1.8周四财经热点事件! 1.阿里云 2.脑机接口 3.火箭回收 4.无人
金鸡牛鸣笙
2026-01-08 09:21:59
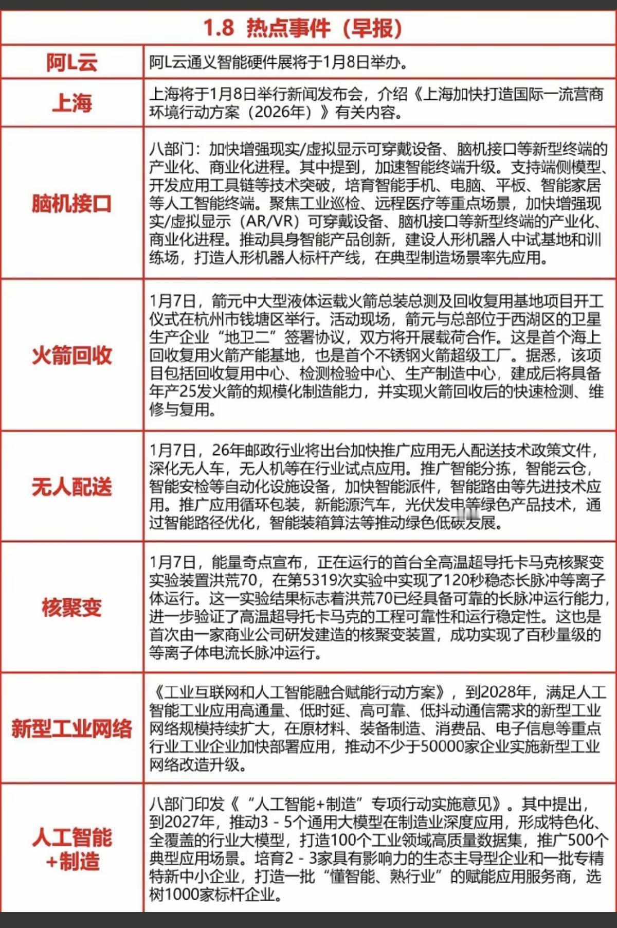
1.8周四 财经热点事件! 1.阿里云 2.脑机接口 3.火箭回收 4.无人配送 5.核聚变
0
阅读:54
金鸡牛鸣笙
感谢大家的关注
作者最新文章
1
部分化工涨价,产业链大全系列! 中东局势加剧,石油暴涨,航运受阻,导致化工原料
2
3.7周末 财经热点消息汇总! 1.电网设备 2.算电协同 3.发电机,燃气
3
3.7周末 成交活跃个股+人气热搜榜! 1.华为昇腾 2.算电协同 3.干
4
3.6周五 知名游资大佬 抢筹 龙虎榜! 群总,没看到。 章盟主
5
3.6周五 晚间 财经热点 信息汇总! 1.原油价格 2.华为昇腾 3.化工
6
3.6周五 知名游资大佬 抢筹 龙虎榜! 群总,没看到。 章盟主
7
3月6日 周五 看看“游资龙虎榜”都买了啥股票? 赤天化、华塑控股、汉缆股份
8
3.6周五 知名游资大佬 抢筹 龙虎榜! 群总,没看到。 章盟主
9
3.6周五 主力暗盘资金 抢筹数据! 1.化工原料 2.算力租赁 3.钙钛矿
10
3.6周五 知名游资大佬 抢筹 龙虎榜! 游资抢筹焦点:算电协同、发电机、环
热门分类
推荐
热榜
军事
NBA
体育
社会
明星八卦
娱乐
财经
科技
汽车
历史
国际
游戏
动漫
公益
搞笑
商业
互联网
数码
国际足球
房产
家居
时尚
科学探索
职场
育儿
股票
教育
影视
情感
热点
中国军情
武器
中国南海
中国足球
亚洲杯
科比
综合体育
CBA
投资
大咖秀
外汇
创业
风口
SUV
豪车
概念车
优惠
新能源
美国
欧洲
朝日韩
俄罗斯
孕期
街拍
婚姻
正能量
财经
TOP
1
全球主要产油国排名
2
业内是清楚,什么剧真赚钱啊
3
3月3日,全天封板复盘。
4
美伊冲突概念个股清单
5
不得不佩服,中国的战略眼光,真的太超前了。中东一乱,油价狂飙,全球都在慌,唯独
6
中美若再斗下去,结局就是彻底脱钩!中国已连续9个月抛售美债,持仓降至2008年
7
猜猜下一个被干掉的会是什么?高铁,干掉了普快;电商,干掉了商场;手机,
8
历史上中国石油有几次涨停根据公开信息,中国石油(601857)历史上共出现过8次
9
一位退休老行长令人彻悟的话:100万的现金,每个月花4200,要20年才能还完
10
银行行长说:“100万的现金,每个月花4200,要20年才能还完,而100万的
财经
最新文章
1
川普就像新手炒股,第一次全仓买了委内瑞拉,完胜;兴奋之下,以为自己是股神,又全仓
2
四年前,朋友接盘了一只股票,那价格,400元一股,比过年老母鸡还贵。他一口气“请
3
吴清:严查严处蹭热点、炒概念、搞操纵等行为经济主题记者会
4
3月6日,全天封板复盘。
5
开战一周,晒晒我在股市买单多少?自美以打击伊朗,股市一周过去了,
6
3月6日开盘45分钟,主力“卖出的”名单!紫金矿业:最新价37.00元,净流
7
如果美国一下子印刷38万亿美元,把所有债务全部还清,会发生什么?这么说吧,美国刚
8
甲醇:它对中国经济有何重要性?中东冲突对局势的发展有何影响?俄罗斯卫星通讯社
9
美股这个走势,明天A股是不是有又面吃了
10
越来越多公司减持了!大家注意一下‼️‼️