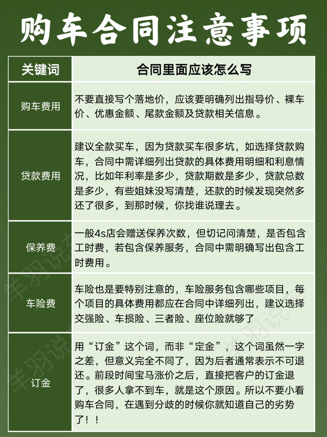
1⃣️购车费用💰
不要直接写个落地价,应该要明确列出指导价、裸车价、优惠金额、尾款金额及贷款相关信息。
2⃣️贷款费用🏦
建议全款买车,因为贷款买车很多坑,如选择贷款购车,合同中需详细列出贷款的具体费用明细和利息情况,比如年利率是多少,贷款期数是多少,贷款总数是多少,有些姐妹没写清楚,还款的时候发现突然多还了很多,到那时候,你找谁说理去。
3⃣️保养费🚗
一般4s店会赠送保养次数,但切记问清楚,是否包含工时费,若包含保养服务,合同中需明确写出包含工时费用。
4⃣️车险费👩💻
每个项目的具体费用都应在合同中详细列出,建议选择交强险、车损险、三者险、座位险就够了
5⃣️订金🤵♀️
用“订金”这个词,而非“定金”,这个词虽然一字之差,但意义完全不同了,因为后者通常表示不可退还。前段时间宝马涨价之后,直接把客户的订金退了,很多人拿不到车,就是这个原因。所以不要小看购车合同,在遇到分歧的时候你就知道自己的劣势了!!
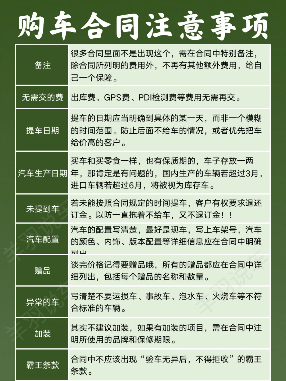
6⃣️备注✍️
除合同所列明的费用外,不再有其他额外费用,给自己一个保障。
7⃣️无需交的费💰
出库费、GPS费、PDI检测费等费用无需再交。
8⃣️提车日期⏰
提车的日期应当明确到具体的某一天,而非一个模糊的时间范围。
9⃣️汽车生产日期🌟
国内生产的车辆若超过3月,进口车辆若超过6月,将被视为库存车。
🔟未提到车⚠️
若未能按照合同规定的时间提车,客户有权要求退还订金。以防一直拖着不给车,又不退订金!!
1⃣️1⃣️汽车配置🛠
汽车的配置写清楚,最好是现车,写上车架号,汽车的颜色、内饰、版本配置等详细信息应在合同中明确列出
1⃣️2⃣️赠品🎁
谈完价格记得要赠品哦,所有的赠品都应在合同中详细列出,包括每个赠品的名称和数量。
1⃣️3⃣️异常的车🚗
写清楚不要运损车、事故车、泡水车、火烧车等不符合标准的车辆。
1⃣️4⃣️加装⚙️
其实不建议加装,如果有加装的项目,需在合同中注明所使用的品牌和保修期限。
1⃣️5⃣️霸王条款📑
合同中不应该出现“验车无异后,不得拒收”的霸王条款。







