ICX资讯网
六上语文“鲁迅”单元阅读要素|阅读理解
鸭妮大过条
2025-12-18 15:13:32
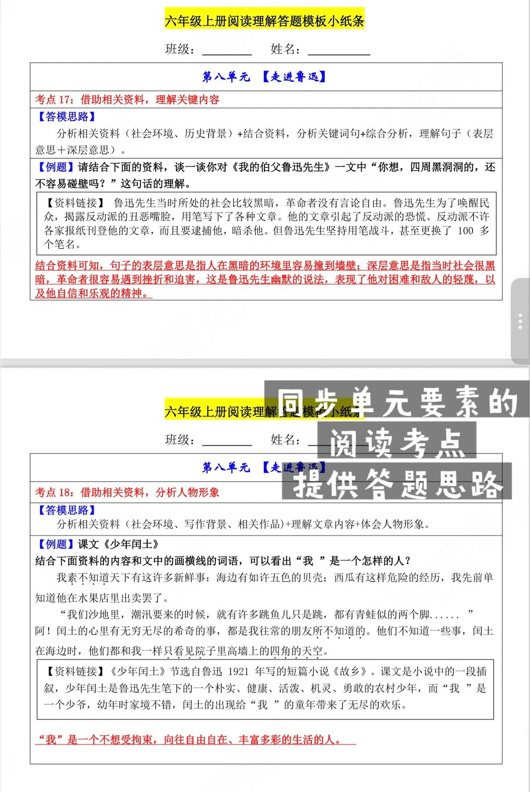
👉本单元以“走近鲁迅”为主题,通过《少年闰土》《好的故事》等经典篇目,感受鲁迅对童年、社会、人生的思考,培养阅读理解能力、批判性思维和对文学经典的敬畏之心。
0
阅读:0
鸭妮大过条
感谢大家的关注
作者最新文章
1
六上语文|《有的人》备课笔记与教学思路
2
六上语文期末复习计划安排|助力得高分
3
六上语文|《我的伯父鲁迅先生》备课笔记
4
《我的伯父鲁迅先生》补充资料与小练笔(文件)
5
孩子们总能带给我意想不到的惊喜!
6
六上语文|《少年闰土》备课笔记及教学设计
7
六上语文期末复习|阅读理解答题专项练习
8
六上语文|《少年闰土》小练笔设计(含范文)
9
五上语文|人物特点、中心思想梳理(全册)
10
六上语文|“鲁迅专题”新情境试卷(含文件)
热门分类
推荐
热榜
军事
NBA
体育
社会
明星八卦
娱乐
财经
科技
汽车
历史
国际
游戏
动漫
公益
搞笑
商业
互联网
数码
国际足球
房产
家居
时尚
科学探索
职场
育儿
股票
教育
影视
情感
热点
中国军情
武器
中国南海
中国足球
亚洲杯
科比
综合体育
CBA
投资
大咖秀
外汇
创业
风口
SUV
豪车
概念车
优惠
新能源
美国
欧洲
朝日韩
俄罗斯
孕期
街拍
婚姻
正能量