ICX资讯网
双十一轻薄笔记本电脑推荐💻3000-4000预算
天空玩数码啊
2025-11-26 05:49:06
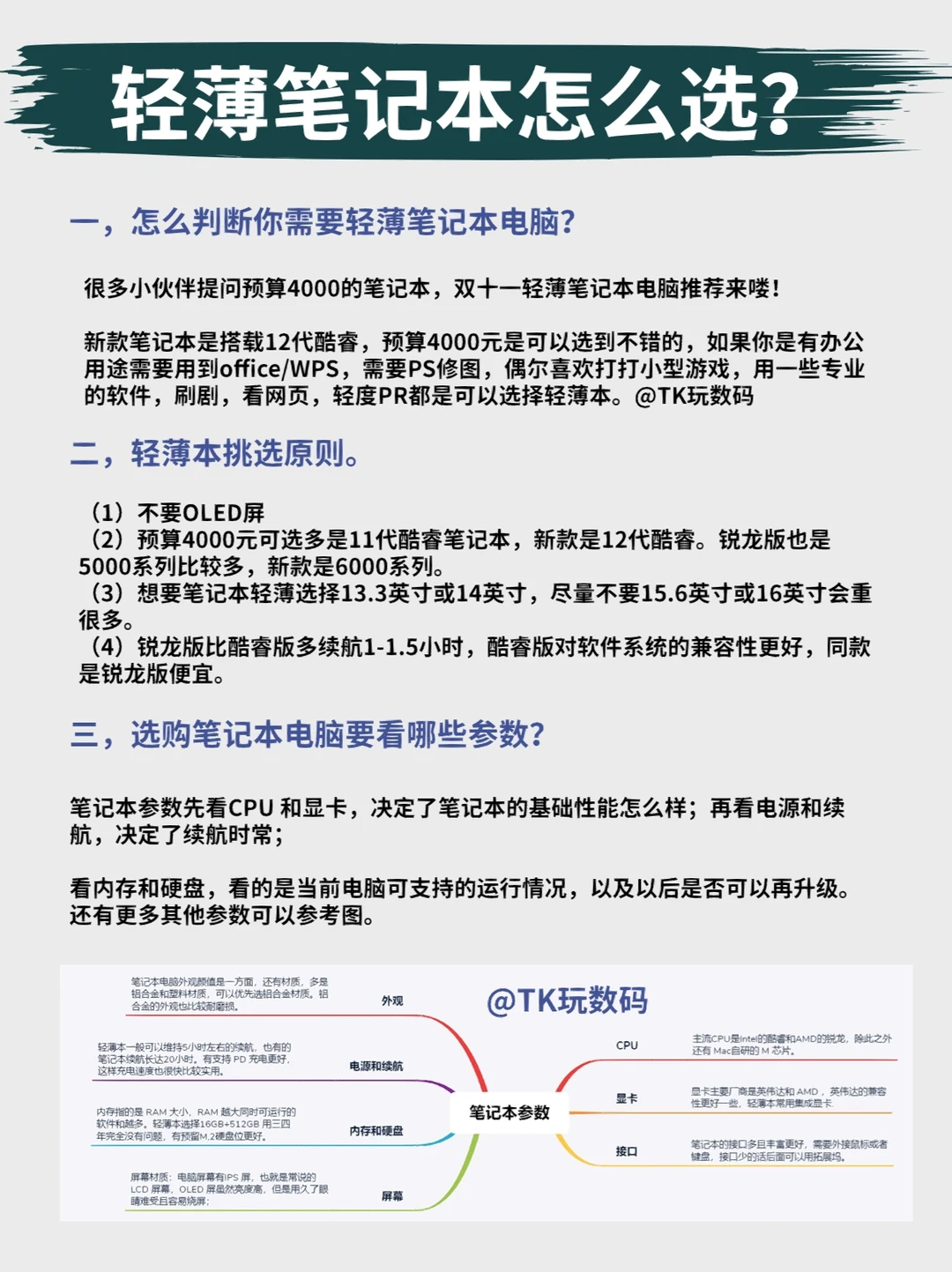
大家好,这里是,之前做过笔记本电脑选购攻略,双十一期间很多朋友问3000-4000预算怎么选购,特此出一期选购攻略。 3000-4000这个价位的轻薄本是入门级别笔记本,今天给大家推荐9款值得购买的高颜值轻薄本。
0
阅读:0
天空玩数码啊
感谢大家的关注
作者最新文章
1
这辈子没用过这么好用的鼠标,罗技gpw yyds
热门分类
推荐
热榜
军事
NBA
体育
社会
明星八卦
娱乐
财经
科技
汽车
历史
国际
游戏
动漫
公益
搞笑
商业
互联网
数码
国际足球
房产
家居
时尚
科学探索
职场
育儿
股票
教育
影视
情感
热点
中国军情
武器
中国南海
中国足球
亚洲杯
科比
综合体育
CBA
投资
大咖秀
外汇
创业
风口
SUV
豪车
概念车
优惠
新能源
美国
欧洲
朝日韩
俄罗斯
孕期
街拍
婚姻
正能量
科技
TOP
1
发布会还没有开,价格配置就全曝光了,荣耀手机的保密措施急需改进啊!如果爆料价格
2
昨天小鹏科技日最出圈的就是机器人全网都在找它是披着皮的真人的证据确实相比今年4月
3
为啥股价会跌?没看明白。单从步态讲小鹏机器人是全球走得最好最像人的。我平时研究临
4
科技发展真是越来越离谱啦!近日,浙江温州街头,一个人形机器人稳稳牵着机器狗遛弯,
5
【:最强Mate机皇】华为终端官宣将于11月25日举行华为Mate80系列/M
6
蹲完发布会价格环节直接惊到!标准版5499起,Pro版6999起,ProMax
7
华为Mate80系列发布会大家在看了吗,开局歌声太雅了。全系2.5D玻璃+直角中
8
小鹏机器人“猫步”惊艳全场!网友疑是真人,何小鹏四字回应暗藏玄机昨日,第七届小
9
MagicOS10迎来重大更新,升级至116版本,内容很多,有1.2GB新增
10
这次准备买华为Mate80Pro的,务必选择16GB运存版本的,因为这个版本
科技
最新文章
1
华为mate80没有磁吸被吐槽?华为mate80发布后,这些喷子们又开始蠢蠢欲
2
华为Mate80RS对比Mate70RS影像有哪些升级宝子们!这次升级杀疯了!
3
一眼贵!华为Mate80ProMax金色富贵大气,太顶了!
4
刚到手的Mate80ProMAX,只买到极光青配色,金属机身要考虑信号问题,
5
华为Mate80ProMax拆解出的后盖,全金属一体成型,连同镜头Deco的弧
6
简直离谱!到底是谁在买华为Mate80Pro啊??不开玩笑,刚上线就在抢,
7
刚到手的华为Mate80ProMAX,只买到极光青配色,也挺好看的,这个后盖
8
【华为发布智能憨憨电子宠物:399元,小艺大模型加持】11月25日,在华为全场景
9
其实华为Mate80系最厉害的不是3d人脸,也不是鸿蒙6,更不是9030Pro
10
【华为Mate80RS性能较上代提升45%】据华为常务董事、产品投资委员会主任、