ICX资讯网
马斯克预测,未来五年内,以下7类职业物种将会消失,感觉不可信:
去非已闻
2025-11-08 09:28:33
马斯克预测,未来五年内,以下7类职业物种将会消失,感觉不可信:
0
阅读:8
猜你喜欢
马斯克又接大单!SpaceX获20亿美元打造金穹系统,美国要把天空武装起来
SpaceX
伊隆·马斯克
金穹
卫星
科学重器
梁鸿瑞
2025-11-05
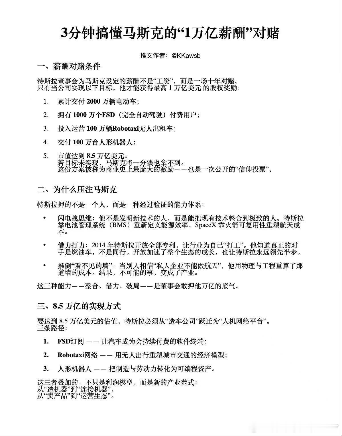
3分钟搞懂马斯克的“1万亿薪酬”对赌
伊隆·马斯克
特斯拉
混沌与概率1997
2025-11-08
美国彻底坐不住了?马斯克再次严正警告,他说:“如果未来爆发大国战争,美国会在未来
【1点赞】
伊隆·马斯克
未来世界
壹拍即说
2025-11-08
马斯克夸赞小鹏机器人胸部不错马斯克夸小鹏机器人胸部好看:Notbad.Nic
机器人
伊隆·马斯克
人工智能
朱玉龙-YL
2025-11-07
马斯克发短信称赞小鹏机器人话题翻译马斯克的话有点不准确。马斯克原话第一句说的是:
伊隆·马斯克
机器人
小张同学-ZBX
2025-11-07
天塌了?太意外啦!以为是哪一个西方键盘侠的狂言妄语。仔细一看,可不得了,原
【1点赞】
键盘
伊隆·马斯克
path
乔布斯
乖巧海洋k
2025-11-08
就在刚刚马斯克宣布11月7日,特斯拉CEO马斯克又放出大招——宣布特斯拉“不
【1评论】【3点赞】
特斯拉
伊隆·马斯克
芯片
英特尔
冬雨忆江南
2025-11-07
马斯克又一次把话挑明了:“如果未来爆发大国战争,美国会在未来战争中落败。”面对
伊隆·马斯克
特斯拉
素笺琂记
2025-11-08
去非已闻
感谢大家的关注
作者最新文章
1
日本人对即将到来的印度移民感到恐惧。
2
真的很抱歉,我在压力之下暴露了我racist的一面,以后会加强自我管理,身上还有
3
深圳卫健委的这个科普没看懂!
4
韩国人还是蛮会抓新闻点的! 特朗普联合国演讲造谣中国,看看耿爽的表情,韩国人也发
5
日本早晚要沦为印度的殖民地吧?
6
这韩国老兄胆子挺肥啊!
7
这个应该是平时受了太多窝囊气借这个机会报复领导吧?
8
照这个店长所说,那么问题又来了,西贝是否使用童工?《禁止使用童工规定》 明确说明
9
平时这点钱还行,节假日这点钱干这事总觉得没意思了,总得陪陪家人吧?当然,单身除外
10
这个老王不简单!
热门分类
推荐
热榜
军事
NBA
体育
社会
明星八卦
娱乐
财经
科技
汽车
历史
国际
游戏
动漫
公益
搞笑
商业
互联网
数码
国际足球
房产
家居
时尚
科学探索
职场
育儿
股票
教育
影视
情感
热点
中国军情
武器
中国南海
中国足球
亚洲杯
科比
综合体育
CBA
投资
大咖秀
外汇
创业
风口
SUV
豪车
概念车
优惠
新能源
美国
欧洲
朝日韩
俄罗斯
孕期
街拍
婚姻
正能量