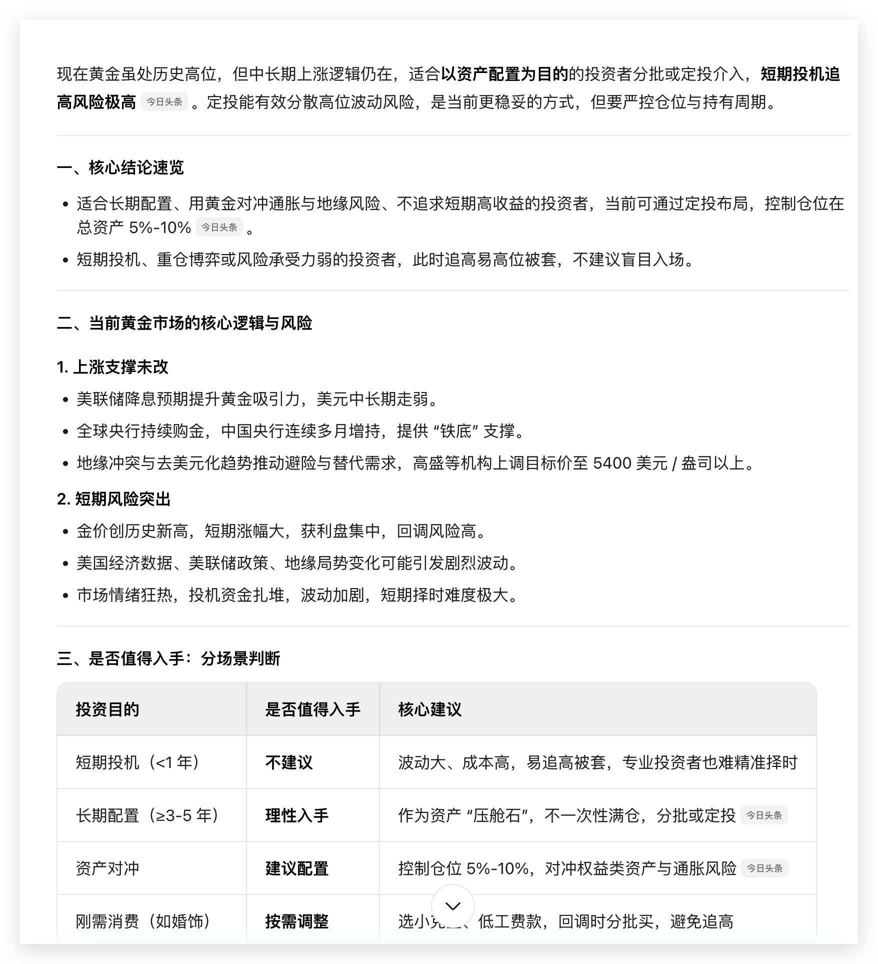
黄金暴跌黄金从昨晚到今天来回震荡,昨天刚入手的朋友现在心情应该很纠结吧,我也问了

天亮科技说 2026-01-30 11:31:20

黄金暴跌黄金从昨晚到今天来回震荡,昨天刚入手的朋友现在心情应该很纠结吧,我也问了一下GPT豆包和DeepSeek,现在的金价还是否值得投资,基本上都是长期看好,但短期真的不建议跟风今日金价

0 阅读:1

猜你喜欢

天亮科技说

天亮科技说

感谢大家的关注