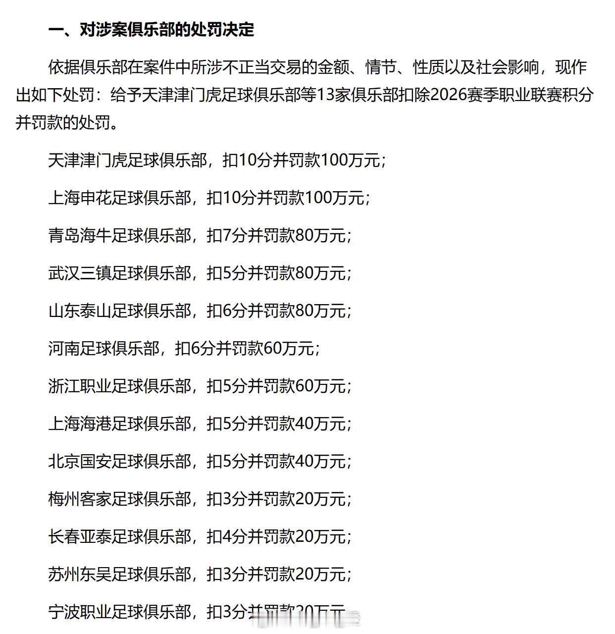
中国足协官方版处罚决定
猜你喜欢
【1评论】
【5评论】【2点赞】
【6评论】【1点赞】
【2评论】【1点赞】
【2评论】
【14评论】
自橙品体育
感谢大家的关注
作者最新文章
热门分类
体育TOP
体育最新文章