ICX资讯网
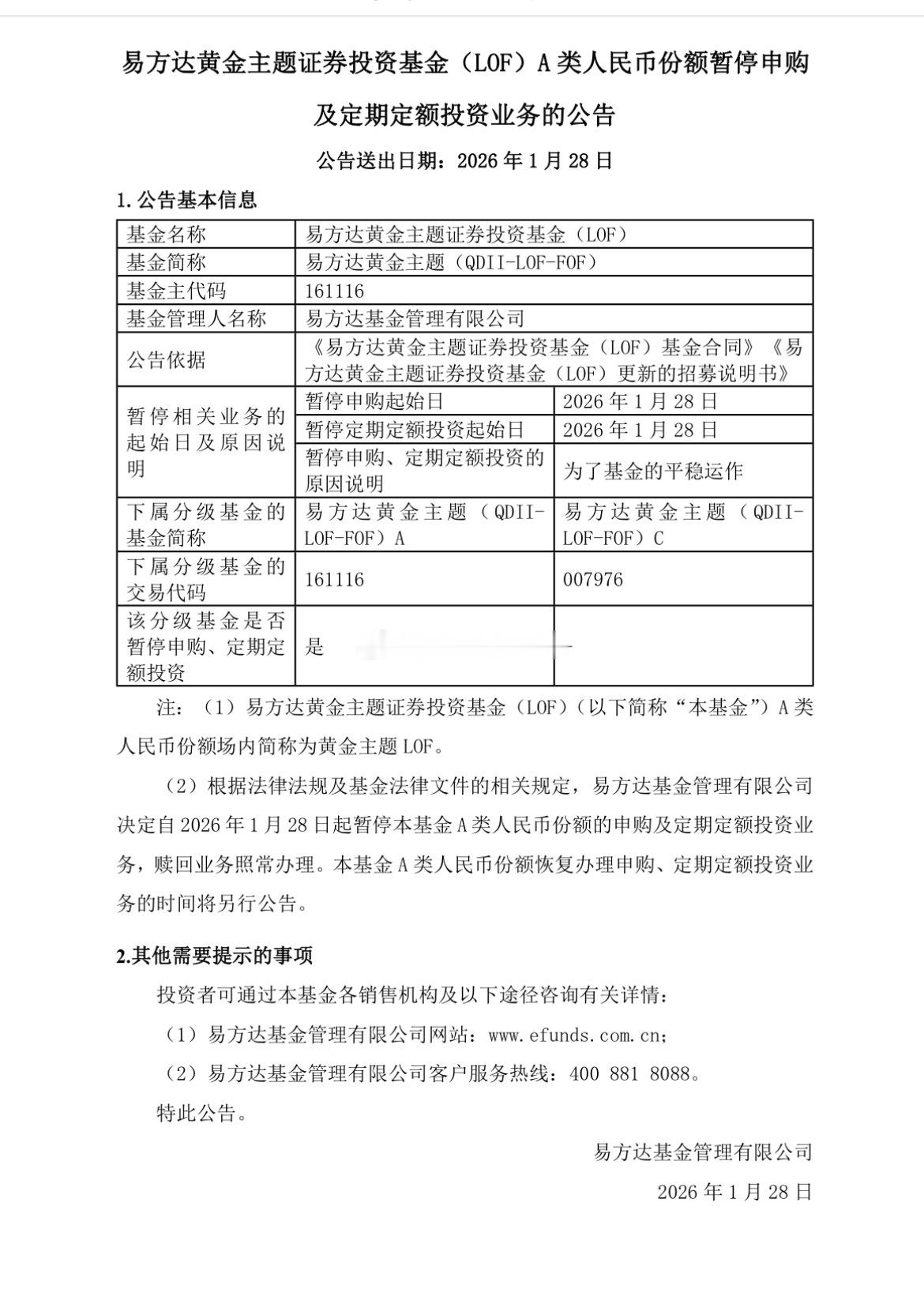
易方达黄金主题LOF将暂停申购你都没有溢价,暂停个啥啊,没有溢价套利大军不参与的
烽火谈商业
2026-01-28 01:33:41
易方达黄金主题LOF将暂停申购你都没有溢价,暂停个啥啊,没有溢价套利大军不参与的•ᴗ•💧
0
阅读:0
烽火谈商业
感谢大家的关注
作者最新文章
1
金十数据12月11日讯,现货白银在周四早盘突破62美元/盎司,再创历史新高,今年
2
有网友称已经囤了100支水银温度计水银体温计因其测量精准、价格低廉,成为许多家庭
3
片仔癀从1600元一粒降到百元曾被炒至1600元一粒的“药中茅台”片仔癀,如今价
4
我大使馆回应蓝战非被胁迫转账蓝战非在南非遭绑架并被胁迫转账108.8万元,确凿无
5
现货白银首次站上60美元/盎司 现货白银持续走强,首次站上60美元/盎司心理关口
6
日本地震日本突发7.5级强震并触发海啸警报,福岛核污水排放被迫暂停。此次地震是日
7
基金套利 继续,苍蝇腿也是肉(●'◡'●)つ🍖
8
劣迹网红复出乱象劣迹网红如郭美美、王子柏等屡禁不止,换壳重生、炫富带货,严重践踏
9
韩国网红宣传中国历史的刻板印象这是一场跨越国界的良知接力。韩国网红“金三岁”在首
10
女子裤子内藏2斤多活虫入境这起“女子裤藏活虫”事件令人咋舌。为牟利将2斤多活竹虫
热门分类
推荐
热榜
军事
NBA
体育
社会
明星八卦
娱乐
财经
科技
汽车
历史
国际
游戏
动漫
公益
搞笑
商业
互联网
数码
国际足球
房产
家居
时尚
科学探索
职场
育儿
股票
教育
影视
情感
热点
中国军情
武器
中国南海
中国足球
亚洲杯
科比
综合体育
CBA
投资
大咖秀
外汇
创业
风口
SUV
豪车
概念车
优惠
新能源
美国
欧洲
朝日韩
俄罗斯
孕期
街拍
婚姻
正能量
财经
TOP
1
还不是喜欢财务自由
2
朝鲜98%出口商品卖给中国,可为什么市场上很难见到?原因其实很简单,他们出口的很
3
手机直连卫星概念!手机直连卫星,将引领6G通信革命!核心龙头股整理:
4
为何中国不能一下把美债全卖了?就这么说吧,中国今天敢全抛售,明天中美就有可能开战
5
我爸去年不知听了谁的忽悠,稀里糊涂买了五万块的农业银行股票。今天突然把手机怼到我
6
难怪现在欠钱的都是大爷,因为他不但可以欠钱,甚至还可以打人。太原酒厂国企董事长
7
1月21日,全天封板复盘。
8
这是什么家庭啊,这茅台都富可敌国了
9
美国为何不直接冻结中国在美资产?就这么说吧,美国要是真冻结了,反而是帮了中国一把
10
我爸去年不知听了谁的忽悠,稀里糊涂买了五万块的农业银行股票。今天突然把手机怼到我
财经
最新文章
1
安踏体育收购彪马公司29.06%股权分享一个冷知识:咱们熟悉的斐乐,始祖鸟、萨洛
2
A股,今日缩量调整,是机会还是风险?先说观点,大盘目前下方支撑4080-4100
3
涨不停!不停涨!
4
难怪现在欠钱的都是大爷,因为他不但可以欠钱,甚至还可以打人。太原酒厂国企董事长
5
沪深股市商业航天并购重组概念最核心的8只股票:1. 雷科防务(002413)重组
6
美国这次是真急眼了,连平日里标榜的“市场自由”都顾不上了。美国稀土公司今天突
7
满仓持股不要动!我昨天就说过了,这些主力操盘,就是这个风格,都是一日游的行情,
8
这几只股票又要暴雷了!!!😡😡😡
9
山姆499元羽绒服羽绒成本约为186元之前是胖东来,现在是山姆,难道不应该讨伐
10
极致诱惑!贵金属市场强势拉涨,现货黄金涨幅超1%突破5100美元/盎司,现货白银